ORBiT
A Nextflow workflow for analysing Oxford Nanopore Technologies (ONT) RNAseq direct read sequening (DRS) or cDNA data.
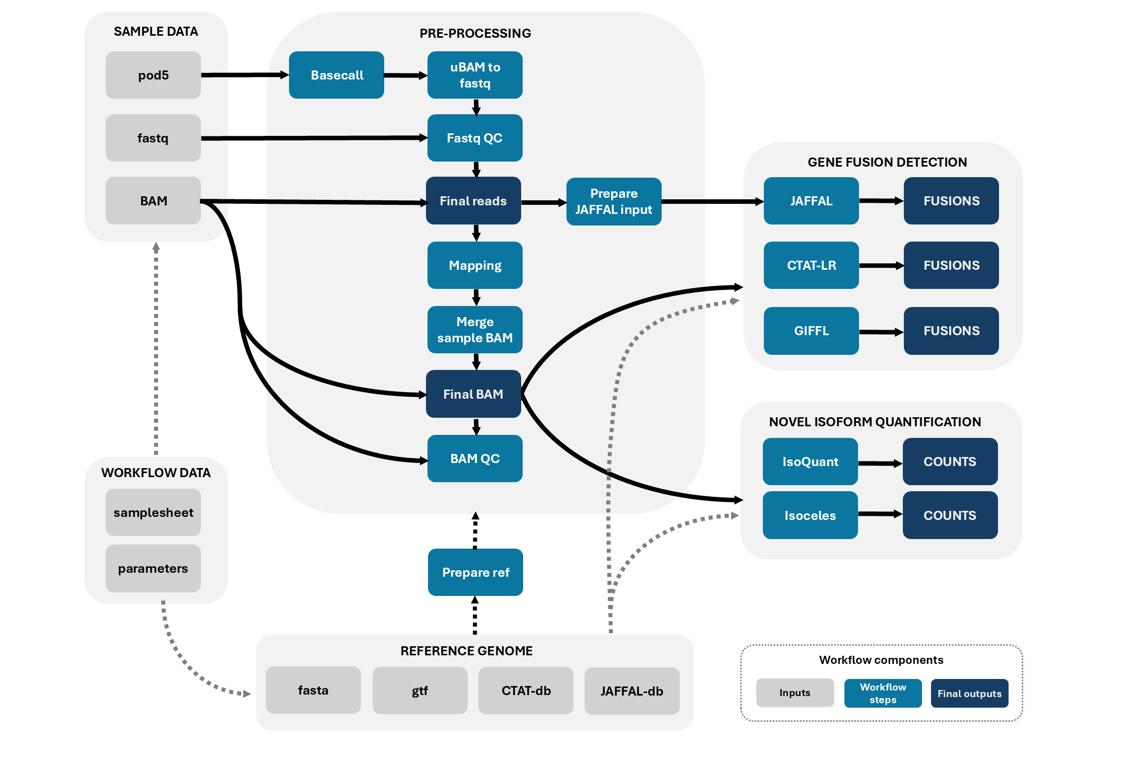
This workflow emphasises sensitivity to detect rare and novel features within the data. Multiple aspects of this workflow are tailored to enhance sensitivity:
- Alignment to reference genome rather than transcriptome
- Multiple tools per analysis type (n = 2 isoforms, n = 3 fusions)
- Reads quantification tools capable of detecting novel isoforms, and counting at the isoform level
- Inclusion of an ultra-sensitive tool to report gene fusions involving any other genomic sequence, not just gene:gene
Workflow tools
The workflow runs with Nextflow, and uses singularity containers for all tools. Tool versions used in this release and their container file source are listed below. Latest version tools used:
- nextflow v 25.10.3
- singulairty v 3.11.3
- dorado v 1.3.1
- fastplong v 0.4.1
- minimap2 v 2.30
- samtools v 1.23.1
- Nanoplot v 1.46.2
- IsoQuant v 3.12.2
- Isosceles v 0.2.1
- seqkit v 2.13.0
- JAFFALv 2.5
- CTAT-LR-Fusion v 1.40
- GIFFL v 1.0.1
Help / FAQ / Troubleshooting
Please submit an issue for any bug reports, feature requests, or questions.
Acknowledgements/citations/credits
Acknowledgements (and co-authorship, where appropriate) are an important way for us to demonstrate the value we bring to your research. Your research outcomes are vital for ongoing funding of the Sydney Informatics Hub and national compute facilities.
Authors
- Cali Willet (Sydney Informatics Hub, University of Sydney)
- Amarinder Thind (Sydney Informatics Hub, University of Sydney)
- Mitchell O'Brien (Sydney Informatics Hub, University of Sydney)
- Michael Geaghan (Sydney Informatics Hub, University of Sydney)
- Madison Gonebale (Northcott Neuroscience Laboratory, ANZAC Research Institute)
- Marina Kennerson (Northcott Neuroscience Laboratory, ANZAC Research Institute)
Acknowledgements
- This pipeline was developed and tested using data provided by the Northcott Neuroscience Laboratory, ANZAC Research Institute
- This pipeline was built using template-nf
- Documentation was created following Australian BioCommons' workflow documentation guidelines
Suggested acknowledgement
Acknowledgements (and co-authorship, where appropriate) are an important way for us to demonstrate the value we bring to your research. Your research outcomes are vital for ongoing funding of the Sydney Informatics Hub and national compute facilities. We suggest including the following acknowledgement in any publications that follow from this work:
The authors acknowledge the support provided by the Sydney Informatics Hub, a Core Research Facility of the University of Sydney. This research/project was undertaken with the assistance of resources and services from the National Computational Infrastructure (NCI), which is supported by the Australian Government, and Australian BioCommons which is enabled by NCRIS via Bioplatforms Australia funding.
Version History
main @ b3232db (earliest) Created 14th Apr 2026 at 10:44 by Georgina Samaha
Merge pull request #49 from Sydney-Informatics-Hub/v1
Valuable additions. No code changes so no testing performed beyond checking rendering.
Frozen
main
b3232db
Creators and SubmitterCreators
Submitter
Views: 106 Downloads: 20
Created: 14th Apr 2026 at 10:44
Last updated: 14th Apr 2026 at 10:47
TagsThis item has not yet been tagged.
AttributionsNone
View on GitHub
https://orcid.org/0000-0003-0419-1476