cfDNA UniFlow: A unified preprocessing pipeline for cell-free DNA data from liquid biopsies

Workflow Type: Snakemake
Stable

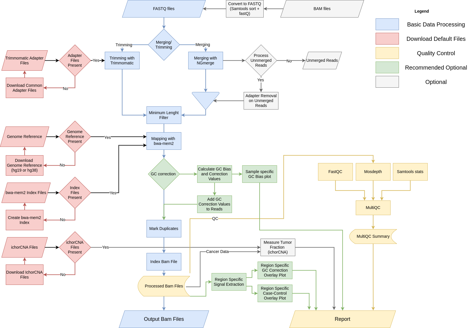
cfDNA UniFlow is a unified, standardized, and ready-to-use workflow for processing whole genome sequencing (WGS) cfDNA samples from liquid biopsies. It includes essential steps for pre-processing raw cfDNA samples, quality control and reporting. Additionally, several optional utility functions like GC bias correction and estimation of copy number state are included. Finally, we provide specialized methods for extracting coverage derived signals and visualizations comparing cases and controls.

More Information can be found in the official documentaion.

Version History

v1.0.0 (latest) Created 11th Nov 2024 at 08:18 by Sebastian Röner

Merge pull request #46 from kircherlab/develop

Update Documentation


Frozen v1.0.0 ad88ea0

main @ 6e11331 (earliest) Created 7th Aug 2024 at 12:56 by Sebastian Röner

Merge pull request #42 from kircherlab/develop

Update supplement


Frozen main 6e11331
help Creators and Submitter
Activity

Views: 3722   Downloads: 959

Created: 7th Aug 2024 at 12:56

Last updated: 11th Nov 2024 at 08:21

help Attributions

None

Total size: 133 MB
Powered by
(v.1.17.3)
Copyright © 2008 - 2026 The University of Manchester and HITS gGmbH