Genome Assembly of MRSA from Oxford Nanopore MinION data (and optionally Illumina data)
Associated Tutorial
This workflows is part of the tutorial Genome Assembly of MRSA from Oxford Nanopore MinION data (and optionally Illumina data), available in the GTN
Features
- Includes Galaxy Workflow Tests
- Includes a Galaxy Workflow Report
Thanks to...
Workflow Author(s): Bazante Sanders, Bérénice Batut, Tristan Reynolds
Tutorial Author(s): Bazante Sanders, Bérénice Batut
Tutorial Contributor(s): Helena Rasche, Bazante Sanders, Saskia Hiltemann, Miaomiao Zhou, Tristan Reynolds, Anthony Bretaudeau, Cristóbal Gallardo, Björn Grüning, Bérénice Batut, Matúš Kalaš
Funder(s): Avans Hogeschool, ABRomics, The University of Melbourne, Melbourne Bioinformatics, Australian BioCommons
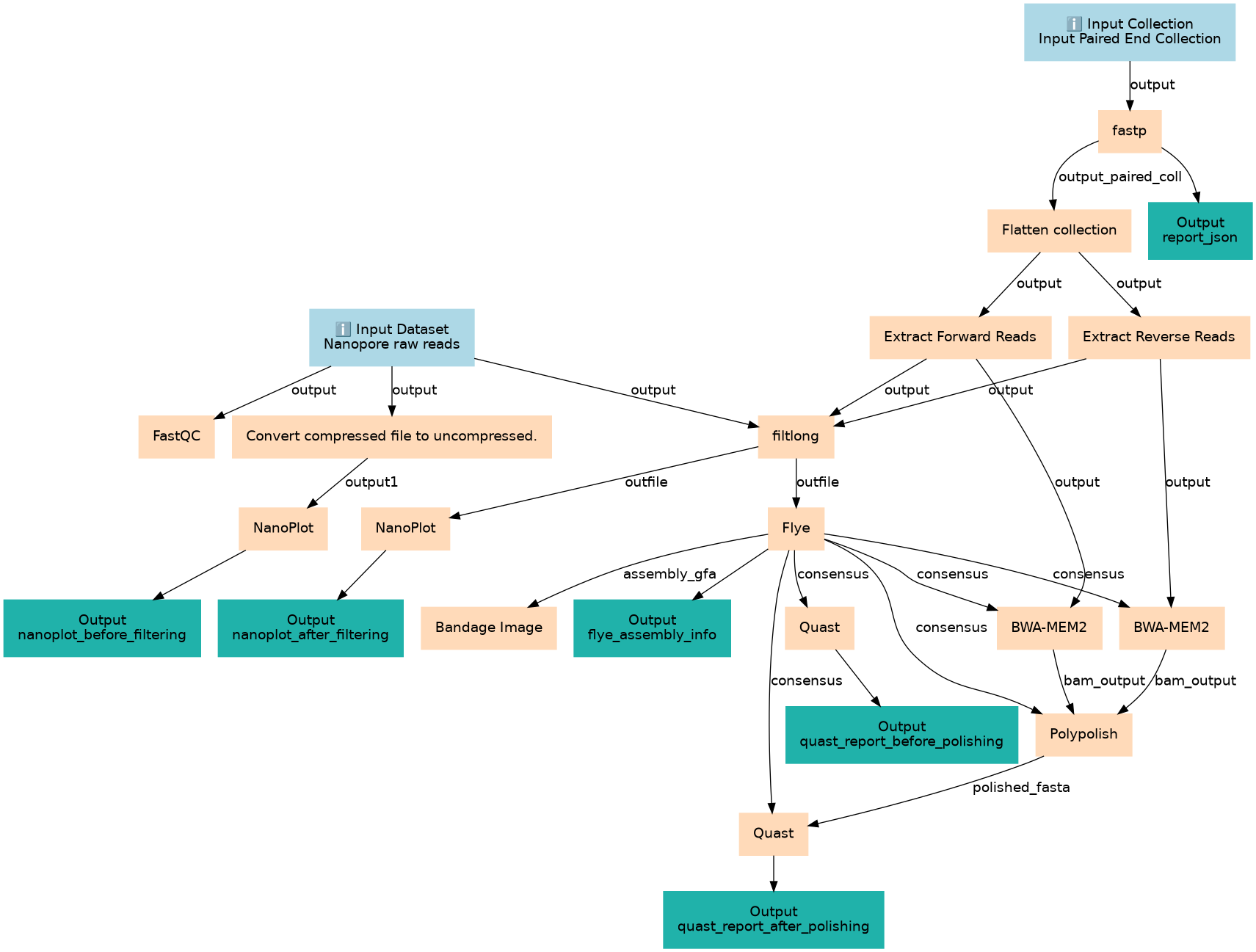
Inputs
| ID | Name | Description | Type |
|---|---|---|---|
| Input Paired End Collection | Input Paired End Collection | n/a |
|
| Nanopore raw reads | Nanopore raw reads | Nanopore raw reads |
|
Steps
| ID | Name | Description |
|---|---|---|
| 2 | FastQC | toolshed.g2.bx.psu.edu/repos/devteam/fastqc/fastqc/0.74+galaxy0 |
| 3 | Convert compressed file to uncompressed. | CONVERTER_bz2_to_uncompressed |
| 4 | fastp | toolshed.g2.bx.psu.edu/repos/iuc/fastp/fastp/1.0.1+galaxy3 |
| 5 | NanoPlot | toolshed.g2.bx.psu.edu/repos/iuc/nanoplot/nanoplot/1.41.0+galaxy0 |
| 6 | Flatten collection | __FLATTEN__ |
| 7 | Extract Forward Reads | __EXTRACT_DATASET__ |
| 8 | Extract Reverse Reads | __EXTRACT_DATASET__ |
| 9 | filtlong | toolshed.g2.bx.psu.edu/repos/iuc/filtlong/filtlong/0.2.1+galaxy0 |
| 10 | NanoPlot | toolshed.g2.bx.psu.edu/repos/iuc/nanoplot/nanoplot/1.41.0+galaxy0 |
| 11 | Flye | toolshed.g2.bx.psu.edu/repos/bgruening/flye/flye/2.9.1+galaxy0 |
| 12 | BWA-MEM2 | toolshed.g2.bx.psu.edu/repos/iuc/bwa_mem2/bwa_mem2/2.2.1+galaxy1 |
| 13 | Quast | toolshed.g2.bx.psu.edu/repos/iuc/quast/quast/5.2.0+galaxy1 |
| 14 | Bandage Image | toolshed.g2.bx.psu.edu/repos/iuc/bandage/bandage_image/2022.09+galaxy4 |
| 15 | BWA-MEM2 | toolshed.g2.bx.psu.edu/repos/iuc/bwa_mem2/bwa_mem2/2.2.1+galaxy1 |
| 16 | Polypolish | toolshed.g2.bx.psu.edu/repos/iuc/polypolish/polypolish/0.5.0+galaxy2 |
| 17 | Quast | toolshed.g2.bx.psu.edu/repos/iuc/quast/quast/5.2.0+galaxy1 |
Outputs
| ID | Name | Description | Type |
|---|---|---|---|
| report_json | report_json | n/a |
|
| nanoplot_before_filtering | nanoplot_before_filtering | n/a |
|
| nanoplot_after_filtering | nanoplot_after_filtering | n/a |
|
| flye_assembly_info | flye_assembly_info | n/a |
|
| quast_report_before_polishing | quast_report_before_polishing | n/a |
|
| quast_report_after_polishing | quast_report_after_polishing | n/a |
|
Version History
Creators and SubmitterCreators
Not specifiedSubmitter
Views: 2474 Downloads: 369 Runs: 4
Created: 2nd Jun 2025 at 11:01
Last updated: 5th Jan 2026 at 13:16
AttributionsNone
Visit source
Run on Galaxy
master
1.0