Reference-based RNA-Seq data analysis
Associated Tutorial
This workflows is part of the tutorial Reference-based RNA-Seq data analysis, available in the GTN
Features
- Includes Galaxy Workflow Tests
- Includes a Galaxy Workflow Report
Thanks to...
Workflow Author(s): Bérénice Batut, Mallory Freeberg, Mo Heydarian, Anika Erxleben, Pavankumar Videm, Clemens Blank, Maria Doyle, Nicola Soranzo, Peter van Heusden, Lucille Delisle
Tutorial Author(s): Bérénice Batut, Mallory Freeberg, Mo Heydarian, Anika Erxleben, Pavankumar Videm, Clemens Blank, Maria Doyle, Nicola Soranzo, Peter van Heusden, Lucille Delisle
Tutorial Contributor(s): Helena Rasche, Clea Siguret, Wolfgang Maier, Pavankumar Videm, Bérénice Batut, Lucille Delisle, Björn Grüning, Nicola Soranzo, Hans-Rudolf Hotz, Cristóbal Gallardo, Saskia Hiltemann, Graeme Tyson, Maria Doyle, Amirhossein Naghsh Nilchi, Mehmet Tekman, Anika Erxleben, Simon Bray, Clemens Blank, Ekaterina Polkh, William Durand, Marius van den Beek, Niall Beard, Martin Čech, Armin Dadras, Florian Heyl
Funder(s): de.NBI
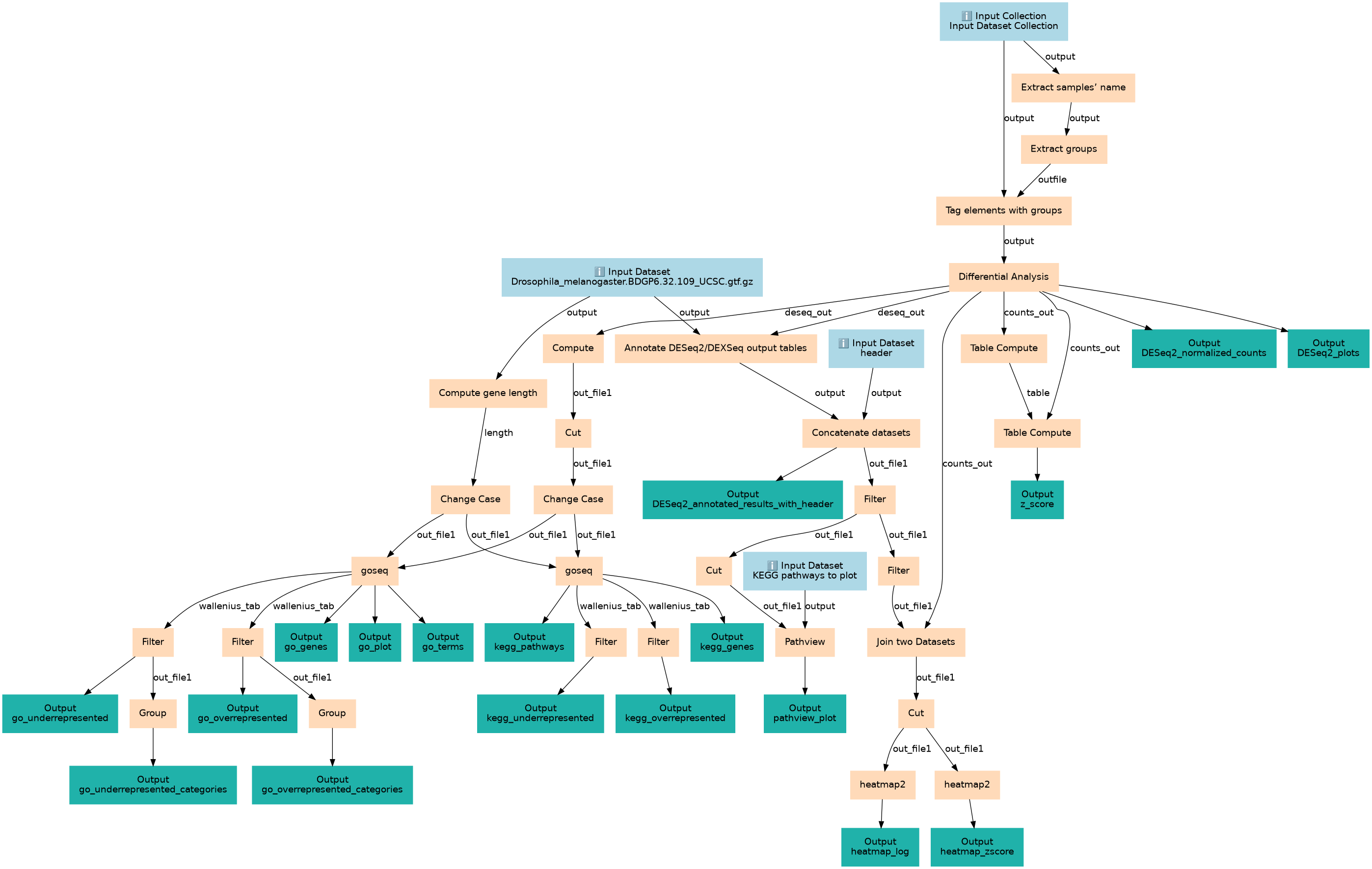
Inputs
| ID | Name | Description | Type |
|---|---|---|---|
| Drosophila_melanogaster.BDGP6.32.109_UCSC.gtf.gz | Drosophila_melanogaster.BDGP6.32.109_UCSC.gtf.gz | gene annotation |
|
| Input Dataset Collection | Input Dataset Collection | Counts obtained by Feature counts |
|
| KEGG pathways to plot | KEGG pathways to plot | selected KEGG pathways to plot |
|
| header | header | header for annotated DESeq2 output |
|
Steps
| ID | Name | Description |
|---|---|---|
| 4 | Extract samples' name | toolshed.g2.bx.psu.edu/repos/iuc/collection_element_identifiers/collection_element_identifiers/0.0.2 |
| 5 | Compute gene length | toolshed.g2.bx.psu.edu/repos/iuc/length_and_gc_content/length_and_gc_content/0.1.2 |
| 6 | Extract groups | toolshed.g2.bx.psu.edu/repos/bgruening/text_processing/tp_replace_in_line/9.5+galaxy2 |
| 7 | Change Case | ChangeCase |
| 8 | Tag elements with groups | __TAG_FROM_FILE__ |
| 9 | Differential Analysis | toolshed.g2.bx.psu.edu/repos/iuc/deseq2/deseq2/2.11.40.8+galaxy0 |
| 10 | Compute | toolshed.g2.bx.psu.edu/repos/devteam/column_maker/Add_a_column1/2.1 |
| 11 | Annotate DESeq2/DEXSeq output tables | toolshed.g2.bx.psu.edu/repos/iuc/deg_annotate/deg_annotate/1.1.0+galaxy1 |
| 12 | Table Compute | toolshed.g2.bx.psu.edu/repos/iuc/table_compute/table_compute/1.2.4+galaxy2 |
| 13 | Cut | Cut1 |
| 14 | Concatenate datasets | toolshed.g2.bx.psu.edu/repos/bgruening/text_processing/tp_cat/9.5+galaxy2 |
| 15 | Table Compute | toolshed.g2.bx.psu.edu/repos/iuc/table_compute/table_compute/1.2.4+galaxy2 |
| 16 | Change Case | ChangeCase |
| 17 | Filter | Filter1 |
| 18 | goseq | toolshed.g2.bx.psu.edu/repos/iuc/goseq/goseq/1.50.0+galaxy0 |
| 19 | goseq | toolshed.g2.bx.psu.edu/repos/iuc/goseq/goseq/1.50.0+galaxy0 |
| 20 | Cut | Cut1 |
| 21 | Filter | Filter1 |
| 22 | Filter | Filter1 |
| 23 | Filter | Filter1 |
| 24 | Filter | Filter1 |
| 25 | Filter | Filter1 |
| 26 | Pathview | toolshed.g2.bx.psu.edu/repos/iuc/pathview/pathview/1.34.0+galaxy0 |
| 27 | Join two Datasets | join1 |
| 28 | Group | Grouping1 |
| 29 | Group | Grouping1 |
| 30 | Cut | Cut1 |
| 31 | heatmap2 | toolshed.g2.bx.psu.edu/repos/iuc/ggplot2_heatmap2/ggplot2_heatmap2/3.2.0+galaxy1 |
| 32 | heatmap2 | toolshed.g2.bx.psu.edu/repos/iuc/ggplot2_heatmap2/ggplot2_heatmap2/3.2.0+galaxy1 |
Outputs
| ID | Name | Description | Type |
|---|---|---|---|
| DESeq2_normalized_counts | DESeq2_normalized_counts | n/a |
|
| DESeq2_plots | DESeq2_plots | n/a |
|
| DESeq2_annotated_results_with_header | DESeq2_annotated_results_with_header | n/a |
|
| z_score | z_score | n/a |
|
| go_genes | go_genes | n/a |
|
| go_plot | go_plot | n/a |
|
| go_terms | go_terms | n/a |
|
| kegg_genes | kegg_genes | n/a |
|
| kegg_pathways | kegg_pathways | n/a |
|
| go_underrepresented | go_underrepresented | n/a |
|
| go_overrepresented | go_overrepresented | n/a |
|
| kegg_underrepresented | kegg_underrepresented | n/a |
|
| kegg_overrepresented | kegg_overrepresented | n/a |
|
| pathview_plot | pathview_plot | n/a |
|
| go_underrepresented_categories | go_underrepresented_categories | n/a |
|
| go_overrepresented_categories | go_overrepresented_categories | n/a |
|
| heatmap_log | heatmap_log | n/a |
|
| heatmap_zscore | heatmap_zscore | n/a |
|
Version History
Creators and SubmitterCreators
Not specifiedSubmitter
Views: 2374 Downloads: 416 Runs: 0
Created: 2nd Jun 2025 at 11:05
Last updated: 24th Nov 2025 at 13:14
Tags
AttributionsNone
Visit source
Run on Galaxy
master
8.0