Workflow Type: Galaxy
Generating non-reference protein database for FragPipe discovery
Associated Tutorial
This workflows is part of the tutorial Neoantigen 1b: Non-Reference-Database-Generation, available in the GTN
Features
- Includes a Galaxy Workflow Report
Thanks to...
Workflow Author(s): GalaxyP
Tutorial Author(s): Subina Mehta, Katherine Do, James Johnson
Tutorial Contributor(s): Pratik Jagtap, Timothy J. Griffin, Subina Mehta, Saskia Hiltemann, Katherine Do
Inputs
| ID | Name | Description | Type |
|---|---|---|---|
| HUMAN-Uniprot-and-isoforms_and_cRAP-FASTA-Database | #main/HUMAN-Uniprot-and-isoforms_and_cRAP-FASTA-Database | HUMAN Uniprot+isoforms and cRAP FASTA database |
|
| Homo_sapiens.GRCh38_canon.106.gtf | #main/Homo_sapiens.GRCh38_canon.106.gtf | Human reference genome #!genome-build GRCh38.p13 #!genome-version GRCh38 #!genome-date 2013-12 #!genome-build-accession GCA_000001405.28 #!genebuild-last-updated 2021-11 |
|
| RNA-Seq_Reads_1.fastq | #main/RNA-Seq_Reads_1.fastq | First data set of RNA-seq data |
|
| RNA-Seq_Reads_2.fastq | #main/RNA-Seq_Reads_2.fastq | Second data set of RNA-seq data |
|
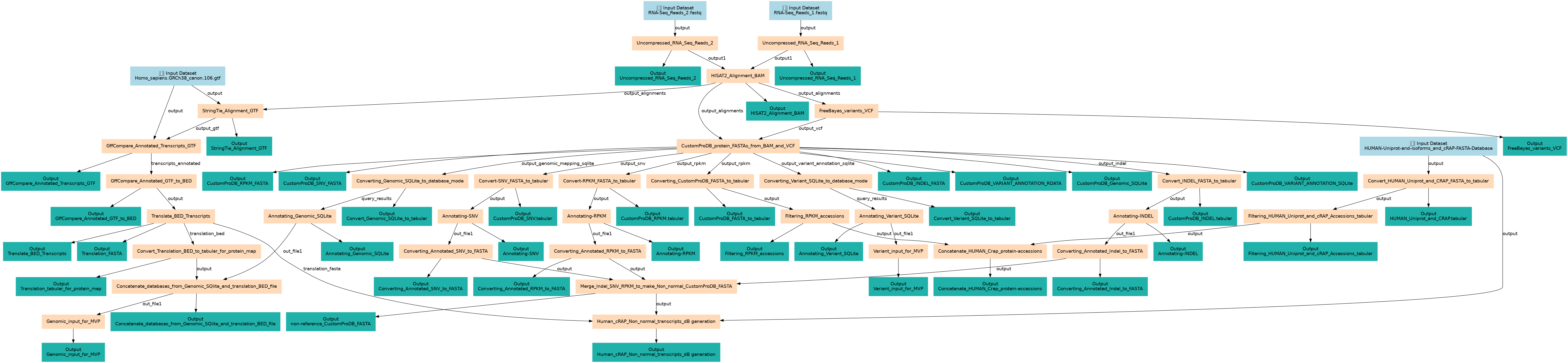
Steps
| ID | Name | Description |
|---|---|---|
| 4 | Uncompressed_RNA_Seq_Reads_2 | Uncompressed_RNA_Seq_Reads_2 CONVERTER_gz_to_uncompressed |
| 5 | Uncompressed_RNA_Seq_Reads_1 | Uncompressed_RNA_Seq_Reads_1 CONVERTER_gz_to_uncompressed |
| 6 | Convert_HUMAN_Uniprot_and_CRAP_FASTA_to_tabular | Convert_HUMAN_Uniprot_and_CRAP_FASTA_to_tabular toolshed.g2.bx.psu.edu/repos/devteam/fasta_to_tabular/fasta2tab/1.1.1 |
| 7 | HISAT2_Alignment_BAM | HISAT2_Alignment_BAM toolshed.g2.bx.psu.edu/repos/iuc/hisat2/hisat2/2.2.1+galaxy1 |
| 8 | Filtering_HUMAN_Uniprot_and_cRAP_Accessions_tabular | Filtering_HUMAN_Uniprot_and_cRAP_Accessions_tabular toolshed.g2.bx.psu.edu/repos/iuc/filter_tabular/filter_tabular/3.3.1 |
| 9 | StringTie_Alignment_GTF | StringTie_Alignment_GTF toolshed.g2.bx.psu.edu/repos/iuc/stringtie/stringtie/2.2.3+galaxy0 |
| 10 | FreeBayes_variants_VCF | FreeBayes_variants_VCF toolshed.g2.bx.psu.edu/repos/devteam/freebayes/freebayes/1.3.6+galaxy0 |
| 11 | GffCompare_Annotated_Transcripts_GTF | GffCompare_Annotated_Transcripts_GTF toolshed.g2.bx.psu.edu/repos/iuc/gffcompare/gffcompare/0.12.6+galaxy0 |
| 12 | CustomProDB_protein_FASTAs_from_BAM_and_VCF | CustomProDB to generate protein FASTAs from BAM and VCF files toolshed.g2.bx.psu.edu/repos/galaxyp/custom_pro_db/custom_pro_db/1.22.0 |
| 13 | GffCompare_Annotated_GTF_to_BED | GffCompare_Annotated_GTF_to_BED toolshed.g2.bx.psu.edu/repos/galaxyp/gffcompare_to_bed/gffcompare_to_bed/0.2.1 |
| 14 | Convert_INDEL_FASTA_to_tabular | Convert_INDEL_FASTA_to_tabular toolshed.g2.bx.psu.edu/repos/devteam/fasta_to_tabular/fasta2tab/1.1.1 |
| 15 | Convert-SNV_FASTA_to_tabular | Convert-SNV_FASTA_to_tabular toolshed.g2.bx.psu.edu/repos/devteam/fasta_to_tabular/fasta2tab/1.1.1 |
| 16 | Convert-RPKM_FASTA_to_tabular | Convert-RPKM_FASTA_to_tabular toolshed.g2.bx.psu.edu/repos/devteam/fasta_to_tabular/fasta2tab/1.1.1 |
| 17 | Converting_Genomic_SQLite_to_database_mode | Converting_Genomic_SQLite_to_database_mode toolshed.g2.bx.psu.edu/repos/iuc/sqlite_to_tabular/sqlite_to_tabular/2.0.0 |
| 18 | Converting_CustomProDB_FASTA_to_tabular | Converting_CustomProDB_FASTA_to_tabular toolshed.g2.bx.psu.edu/repos/devteam/fasta_to_tabular/fasta2tab/1.1.1 |
| 19 | Converting_Variant_SQLite_to_database_mode | Converting_Variant_SQLite_to_database_mode toolshed.g2.bx.psu.edu/repos/iuc/sqlite_to_tabular/sqlite_to_tabular/2.0.0 |
| 20 | Translate_BED_Transcripts | Translate_BED_Transcripts toolshed.g2.bx.psu.edu/repos/galaxyp/translate_bed/translate_bed/0.1.0 |
| 21 | Annotating-INDEL | Annotating-INDEL toolshed.g2.bx.psu.edu/repos/galaxyp/regex_find_replace/regexColumn1/1.0.3 |
| 22 | Annotating-SNV | Annotating-SNV toolshed.g2.bx.psu.edu/repos/galaxyp/regex_find_replace/regexColumn1/1.0.3 |
| 23 | Annotating-RPKM | Annotating-RPKM toolshed.g2.bx.psu.edu/repos/galaxyp/regex_find_replace/regexColumn1/1.0.3 |
| 24 | Annotating_Genomic_SQLite | Annotating_Genomic_SQLite toolshed.g2.bx.psu.edu/repos/galaxyp/regex_find_replace/regexColumn1/1.0.3 |
| 25 | Filtering_RPKM_accessions | Filtering_RPKM_accessions toolshed.g2.bx.psu.edu/repos/iuc/filter_tabular/filter_tabular/3.3.1 |
| 26 | Annotating_Variant_SQLite | Annotating_Variant_SQLite toolshed.g2.bx.psu.edu/repos/galaxyp/regex_find_replace/regexColumn1/1.0.3 |
| 27 | Convert_Translation_BED_to_tabular_for_protein_map | Convert_Translation_BED_to_tabular_for_protein_map toolshed.g2.bx.psu.edu/repos/galaxyp/bed_to_protein_map/bed_to_protein_map/0.2.0 |
| 28 | Converting_Annotated_Indel_to_FASTA | Converting_Annotated_Indel_to_FASTA toolshed.g2.bx.psu.edu/repos/devteam/tabular_to_fasta/tab2fasta/1.1.1 |
| 29 | Converting_Annotated_SNV_to_FASTA | Converting_Annotated_SNV_to_FASTA toolshed.g2.bx.psu.edu/repos/devteam/tabular_to_fasta/tab2fasta/1.1.1 |
| 30 | Converting_Annotated_RPKM_to_FASTA | Converting_Annotated_RPKM_to_FASTA toolshed.g2.bx.psu.edu/repos/devteam/tabular_to_fasta/tab2fasta/1.1.1 |
| 31 | Concatenate_HUMAN_Crap_protein-accessions | Not needed for Fragpipe or MaxQuant toolshed.g2.bx.psu.edu/repos/bgruening/text_processing/tp_cat/9.3+galaxy1 |
| 32 | Variant_input_for_MVP | Variant_input_for_MVP toolshed.g2.bx.psu.edu/repos/iuc/query_tabular/query_tabular/3.3.2 |
| 33 | Concatenate_databases_from_Genomic_SQlite_and_translation_BED_file | Concatenate_databases_from_Genomic_SQlite_and_translation_BED_file toolshed.g2.bx.psu.edu/repos/bgruening/text_processing/tp_cat/9.3+galaxy1 |
| 34 | Merge_Indel_SNV_RPKM_to_make_Non_normal_CustomProDB_FASTA | Merge_Indel_SNV_RPKM_to_make_Non_normal_CustomProDB_FASTA toolshed.g2.bx.psu.edu/repos/galaxyp/fasta_merge_files_and_filter_unique_sequences/fasta_merge_files_and_filter_unique_sequences/1.2.0 |
| 35 | Genomic_input_for_MVP | Genomic_input_for_MVP toolshed.g2.bx.psu.edu/repos/iuc/query_tabular/query_tabular/3.3.2 |
| 36 | Human_cRAP_Non_normal_transcripts_dB generation | Human + crap + non-reference transcripts dB generation toolshed.g2.bx.psu.edu/repos/galaxyp/fasta_merge_files_and_filter_unique_sequences/fasta_merge_files_and_filter_unique_sequences/1.2.0 |
Outputs
| ID | Name | Description | Type |
|---|---|---|---|
| Annotating-INDEL | #main/Annotating-INDEL | n/a |
|
| Annotating-RPKM | #main/Annotating-RPKM | n/a |
|
| Annotating-SNV | #main/Annotating-SNV | n/a |
|
| Annotating_Genomic_SQLite | #main/Annotating_Genomic_SQLite | n/a |
|
| Annotating_Variant_SQLite | #main/Annotating_Variant_SQLite | n/a |
|
| Concatenate_HUMAN_Crap_protein-accessions | #main/Concatenate_HUMAN_Crap_protein-accessions | n/a |
|
| Concatenate_databases_from_Genomic_SQlite_and_translation_BED_file | #main/Concatenate_databases_from_Genomic_SQlite_and_translation_BED_file | n/a |
|
| Convert_Genomic_SQLite_to_tabular | #main/Convert_Genomic_SQLite_to_tabular | n/a |
|
| Convert_Variant_SQLite_to_tabular | #main/Convert_Variant_SQLite_to_tabular | n/a |
|
| Converting_Annotated_Indel_to_FASTA | #main/Converting_Annotated_Indel_to_FASTA | n/a |
|
| Converting_Annotated_RPKM_to_FASTA | #main/Converting_Annotated_RPKM_to_FASTA | n/a |
|
| Converting_Annotated_SNV_to_FASTA | #main/Converting_Annotated_SNV_to_FASTA | n/a |
|
| CustomProDB_FASTA_to_tabular | #main/CustomProDB_FASTA_to_tabular | n/a |
|
| CustomProDB_Genomic_SQLlite | #main/CustomProDB_Genomic_SQLlite | n/a |
|
| CustomProDB_INDEL.tabular | #main/CustomProDB_INDEL.tabular | n/a |
|
| CustomProDB_INDEL_FASTA | #main/CustomProDB_INDEL_FASTA | n/a |
|
| CustomProDB_RPKM.tabular | #main/CustomProDB_RPKM.tabular | n/a |
|
| CustomProDB_RPKM_FASTA | #main/CustomProDB_RPKM_FASTA | n/a |
|
| CustomProDB_SNV.tabular | #main/CustomProDB_SNV.tabular | n/a |
|
| CustomProDB_SNV_FASTA | #main/CustomProDB_SNV_FASTA | n/a |
|
| CustomProDB_VARIANT_ANNOTATION_RDATA | #main/CustomProDB_VARIANT_ANNOTATION_RDATA | n/a |
|
| CustomProDB_VARIANT_ANNOTATION_SQLite | #main/CustomProDB_VARIANT_ANNOTATION_SQLite | n/a |
|
| Filtering_HUMAN_Uniprot_and_cRAP_Accessions_tabular | #main/Filtering_HUMAN_Uniprot_and_cRAP_Accessions_tabular | n/a |
|
| Filtering_RPKM_accessions | #main/Filtering_RPKM_accessions | n/a |
|
| FreeBayes_variants_VCF | #main/FreeBayes_variants_VCF | n/a |
|
| Genomic_input_for_MVP | #main/Genomic_input_for_MVP | n/a |
|
| GffCompare_Annotated_GTF_to_BED | #main/GffCompare_Annotated_GTF_to_BED | n/a |
|
| GffCompare_Annotated_Transcripts_GTF | #main/GffCompare_Annotated_Transcripts_GTF | n/a |
|
| HISAT2_Alignment_BAM | #main/HISAT2_Alignment_BAM | n/a |
|
| HUMAN_Uniprot_and_CRAP.tabular | #main/HUMAN_Uniprot_and_CRAP.tabular | n/a |
|
| Human_cRAP_Non_normal_transcripts_dB generation | #main/Human_cRAP_Non_normal_transcripts_dB generation | n/a |
|
| StringTie_Alignment_GTF | #main/StringTie_Alignment_GTF | n/a |
|
| Translate_BED_Transcripts | #main/Translate_BED_Transcripts | n/a |
|
| Translation_FASTA | #main/Translation_FASTA | n/a |
|
| Translation_tabular_for_protein_map | #main/Translation_tabular_for_protein_map | n/a |
|
| Uncompressed_RNA_Seq_Reads_1 | #main/Uncompressed_RNA_Seq_Reads_1 | n/a |
|
| Uncompressed_RNA_Seq_Reads_2 | #main/Uncompressed_RNA_Seq_Reads_2 | n/a |
|
| Variant_input_for_MVP | #main/Variant_input_for_MVP | n/a |
|
| non-reference_CustomProDB_FASTA | #main/non-reference_CustomProDB_FASTA | n/a |
|
Version History
Creators and SubmitterCreators
Not specifiedSubmitter
Discussion Channel
Activity
Views: 1720 Downloads: 280 Runs: 0
Created: 7th Jul 2025 at 14:15
Tags
AttributionsNone
Visit source
Run on Galaxy
master