Workflow Type: Galaxy
Merging Fusion and non-normal databases + Discovery peptidomics using FragPipe
Associated Tutorial
This workflows is part of the tutorial Neoantigen 2: Database merge and FragPipe discovery, available in the GTN
Features
- Includes a Galaxy Workflow Report
Thanks to...
Workflow Author(s): GalaxyP
Tutorial Author(s): Subina Mehta, Katherine Do, James Johnson
Tutorial Contributor(s): Pratik Jagtap, Timothy J. Griffin, Subina Mehta, Saskia Hiltemann, Katherine Do
Inputs
| ID | Name | Description | Type |
|---|---|---|---|
| FragPipe_Experimental_design_tabular | #main/FragPipe_Experimental_design_tabular | Design file |
|
| Fusion-database | #main/Fusion-database | Arriba Fusion db |
|
| Human_cRAP_Non_normal_transcripts_dB | #main/Human_cRAP_Non_normal_transcripts_dB | Non-Normal databases i.e CustomProDB and StringTie |
|
| Input-RAW-FILE | #main/Input-RAW-FILE | Input RAW file |
|
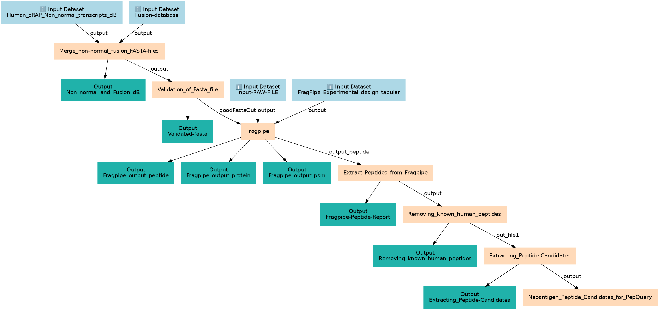
Steps
| ID | Name | Description |
|---|---|---|
| 4 | Merge_non-normal_fusion_FASTA-files | combine Fusion and Non Normal databases toolshed.g2.bx.psu.edu/repos/galaxyp/fasta_merge_files_and_filter_unique_sequences/fasta_merge_files_and_filter_unique_sequences/1.2.0 |
| 5 | Validation_of_Fasta_file | Take the Passed fasta file toolshed.g2.bx.psu.edu/repos/galaxyp/validate_fasta_database/validate_fasta_database/0.1.5 |
| 6 | Fragpipe | Non tryptic fragpipe toolshed.g2.bx.psu.edu/repos/galaxyp/fragpipe/fragpipe/20.0+galaxy2 |
| 7 | Extract_Peptides_from_Fragpipe | collapse peptide report toolshed.g2.bx.psu.edu/repos/nml/collapse_collections/collapse_dataset/5.1.0 |
| 8 | Removing_known_human_peptides | removing anything that matches _HUMAN Grep1 |
| 9 | Extracting_Peptide-Candidates | toolshed.g2.bx.psu.edu/repos/iuc/query_tabular/query_tabular/3.3.2 |
| 10 | Neoantigen_Peptide_Candidates_for_PepQuery | Remove beginning1 |
Outputs
| ID | Name | Description | Type |
|---|---|---|---|
| Extracting_Peptide-Candidates | #main/Extracting_Peptide-Candidates | n/a |
|
| Fragpipe-Peptide-Report | #main/Fragpipe-Peptide-Report | n/a |
|
| Fragpipe_output_peptide | #main/Fragpipe_output_peptide | n/a |
|
| Fragpipe_output_protein | #main/Fragpipe_output_protein | n/a |
|
| Fragpipe_output_psm | #main/Fragpipe_output_psm | n/a |
|
| Non_normal_and_Fusion_dB | #main/Non_normal_and_Fusion_dB | n/a |
|
| Removing_known_human_peptides | #main/Removing_known_human_peptides | n/a |
|
| Validated-fasta | #main/Validated-fasta | n/a |
|
Version History
Creators and SubmitterCreators
Not specifiedSubmitter
Discussion Channel
Activity
Views: 1737 Downloads: 270 Runs: 0
Created: 7th Jul 2025 at 14:16
Tags
AttributionsNone
Visit source
Run on Galaxy
master