Workflow Type: Galaxy
This workflow creates taxonomic summary tables out of the amplicon pipeline results.
Associated Tutorial
This workflows is part of the tutorial MGnify v5.0 Amplicon Pipeline, available in the GTN
Features
- Includes a Galaxy Workflow Report
- Uses Galaxy Workflow Comments
Thanks to...
Workflow Author(s): Rand Zoabi
Tutorial Author(s): Rand Zoabi
Tutorial Contributor(s): Paul Zierep, Saskia Hiltemann
Funder(s): German Competence Center Cloud Technologies for Data Management and Processing (de.KCD)
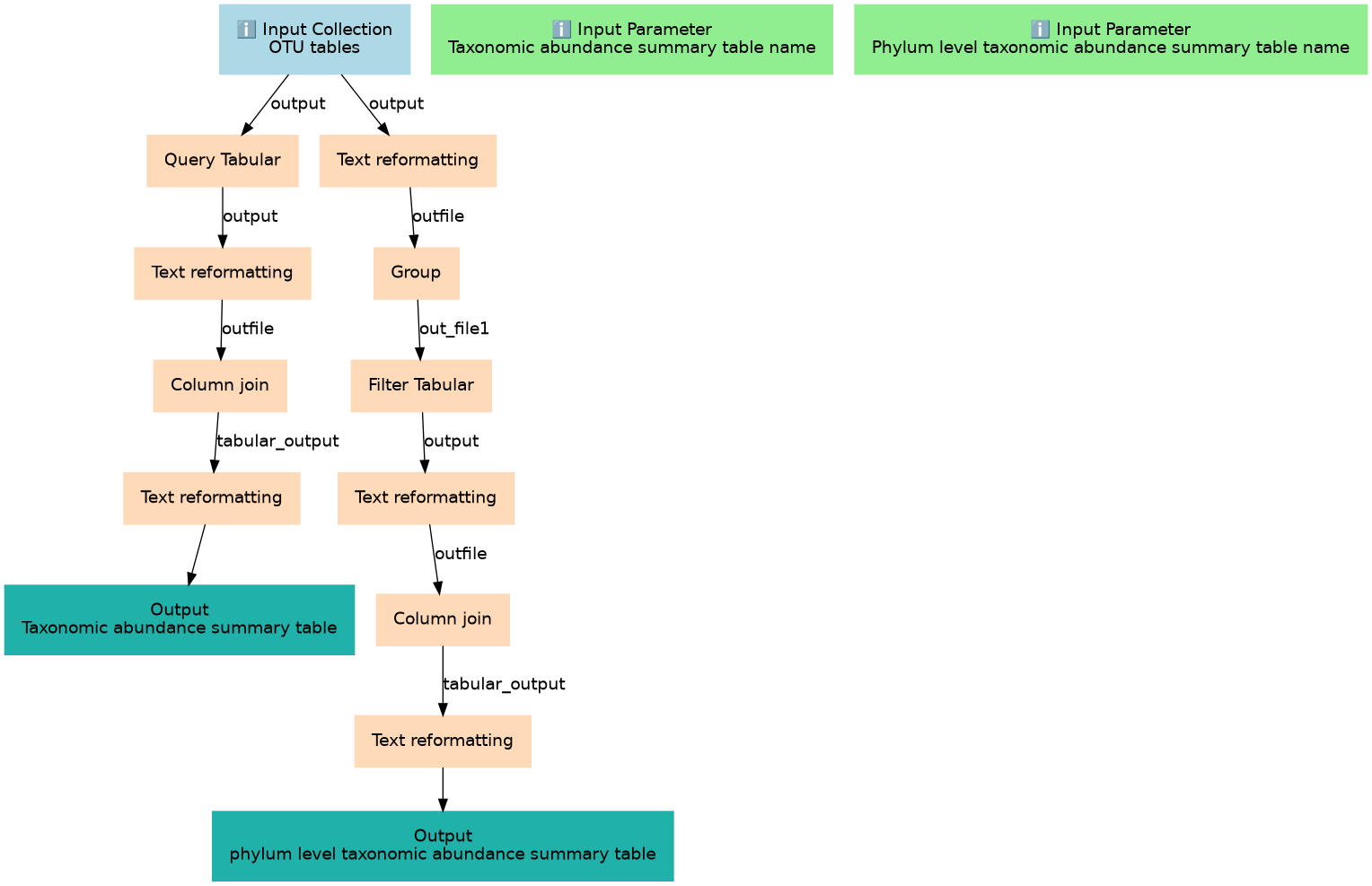
Inputs
| ID | Name | Description | Type |
|---|---|---|---|
| OTU tables | #main/OTU tables | OTU tables. |
|
| Phylum level taxonomic abundance summary table name | #main/Phylum level taxonomic abundance summary table name | specifies the name of taxonomic summary file, for phylum level. |
|
| Taxonomic abundance summary table name | #main/Taxonomic abundance summary table name | specifies the name of taxonomic summary file. |
|
Steps
| ID | Name | Description |
|---|---|---|
| 3 | Query Tabular | toolshed.g2.bx.psu.edu/repos/iuc/query_tabular/query_tabular/3.3.2 |
| 4 | Text reformatting | toolshed.g2.bx.psu.edu/repos/bgruening/text_processing/tp_awk_tool/9.5+galaxy0 |
| 5 | Text reformatting | toolshed.g2.bx.psu.edu/repos/bgruening/text_processing/tp_awk_tool/9.5+galaxy0 |
| 6 | Group | Grouping1 |
| 7 | Column join | toolshed.g2.bx.psu.edu/repos/iuc/collection_column_join/collection_column_join/0.0.3 |
| 8 | Filter Tabular | toolshed.g2.bx.psu.edu/repos/iuc/filter_tabular/filter_tabular/3.3.1 |
| 9 | Text reformatting | toolshed.g2.bx.psu.edu/repos/bgruening/text_processing/tp_awk_tool/9.5+galaxy0 |
| 10 | Text reformatting | toolshed.g2.bx.psu.edu/repos/bgruening/text_processing/tp_awk_tool/9.5+galaxy0 |
| 11 | Column join | toolshed.g2.bx.psu.edu/repos/iuc/collection_column_join/collection_column_join/0.0.3 |
| 12 | Text reformatting | toolshed.g2.bx.psu.edu/repos/bgruening/text_processing/tp_awk_tool/9.5+galaxy0 |
Outputs
| ID | Name | Description | Type |
|---|---|---|---|
| Taxonomic abundance summary table | #main/Taxonomic abundance summary table | n/a |
|
| phylum level taxonomic abundance summary table | #main/phylum level taxonomic abundance summary table | n/a |
|
Version History
Creators and SubmitterCreators
Not specifiedSubmitter
Discussion Channel
License
Activity
Views: 1703 Downloads: 248 Runs: 0
Created: 11th Aug 2025 at 14:15
AttributionsNone
Visit source
Run on Galaxy
master