Workflow Type: Galaxy
Unsupervised Classification of Bone marrow cells
Associated Tutorial
This workflows is part of the tutorial Unsupervised Analysis of Bone Marrow Cells with Flexynesis, available in the GTN
Features
- Includes Galaxy Workflow Tests
- Includes a Galaxy Workflow Report
Thanks to...
Workflow Author(s): Amirhossein Naghsh Nilchi
Tutorial Author(s): Amirhossein Naghsh Nilchi, Björn Grüning
Inputs
| ID | Name | Description | Type |
|---|---|---|---|
| test clinincal data | #main/test clinincal data | clinical test data |
|
| test omics 1 | #main/test omics 1 | omics 1 test data |
|
| test omics 2 | #main/test omics 2 | omics 2 test data |
|
| train clinincal data | #main/train clinincal data | clinical training data |
|
| train omics 1 | #main/train omics 1 | omics 1 training data |
|
| train omics 2 | #main/train omics 2 | omics 2 training data |
|
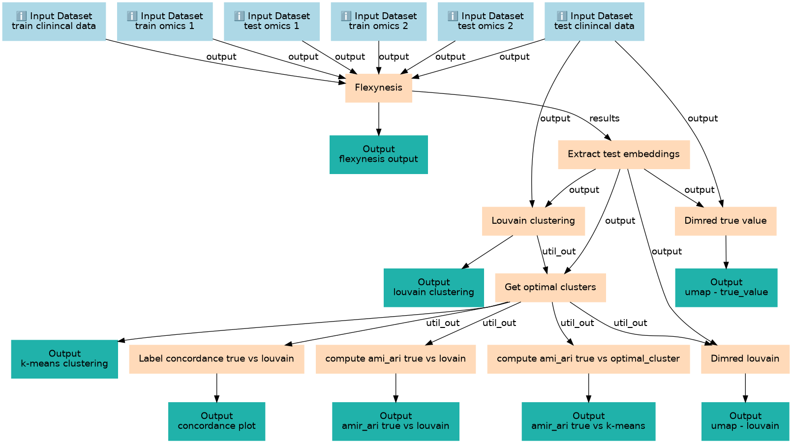
Steps
| ID | Name | Description |
|---|---|---|
| 6 | Flexynesis | toolshed.g2.bx.psu.edu/repos/bgruening/flexynesis/flexynesis/0.2.20+galaxy3 |
| 7 | Extract test embeddings | __EXTRACT_DATASET__ |
| 8 | Louvain clustering | toolshed.g2.bx.psu.edu/repos/bgruening/flexynesis_utils/flexynesis_utils/0.2.20+galaxy3 |
| 9 | Dimred true value | toolshed.g2.bx.psu.edu/repos/bgruening/flexynesis_plot/flexynesis_plot/0.2.20+galaxy3 |
| 10 | Get optimal clusters | toolshed.g2.bx.psu.edu/repos/bgruening/flexynesis_utils/flexynesis_utils/0.2.20+galaxy3 |
| 11 | Label concordance true vs louvain | toolshed.g2.bx.psu.edu/repos/bgruening/flexynesis_plot/flexynesis_plot/0.2.20+galaxy3 |
| 12 | compute ami_ari true vs lovain | toolshed.g2.bx.psu.edu/repos/bgruening/flexynesis_utils/flexynesis_utils/0.2.20+galaxy3 |
| 13 | compute ami_ari true vs optimal_cluster | toolshed.g2.bx.psu.edu/repos/bgruening/flexynesis_utils/flexynesis_utils/0.2.20+galaxy3 |
| 14 | Dimred louvain | toolshed.g2.bx.psu.edu/repos/bgruening/flexynesis_plot/flexynesis_plot/0.2.20+galaxy3 |
Outputs
| ID | Name | Description | Type |
|---|---|---|---|
| amir_ari true vs k-means | #main/amir_ari true vs k-means | n/a |
|
| amir_ari true vs louvain | #main/amir_ari true vs louvain | n/a |
|
| concordance plot | #main/concordance plot | n/a |
|
| flexynesis output | #main/flexynesis output | n/a |
|
| k-means clustering | #main/k-means clustering | n/a |
|
| louvain clustering | #main/louvain clustering | n/a |
|
| umap - louvain | #main/umap - louvain | n/a |
|
| umap - true_value | #main/umap - true_value | n/a |
|
Version History
Creators and SubmitterCreators
Not specifiedSubmitter
Discussion Channel
License
Activity
Views: 1648 Downloads: 251 Runs: 0
Created: 11th Aug 2025 at 14:15
AttributionsNone
Visit source
Run on Galaxy
master