Workflow Type: Galaxy
Classification and visualization of ITS regions.
Associated Tutorial
This workflows is part of the tutorial MGnify v5.0 Amplicon Pipeline, available in the GTN
Features
- Includes a Galaxy Workflow Report
- Uses subworkflows
Thanks to...
Workflow Author(s): EMBL's European Bioinformatics Institute, Rand Zoabi, Paul Zierep
Tutorial Author(s): Rand Zoabi
Tutorial Contributor(s): Paul Zierep, Saskia Hiltemann
Funder(s): German Competence Center Cloud Technologies for Data Management and Processing (de.KCD)
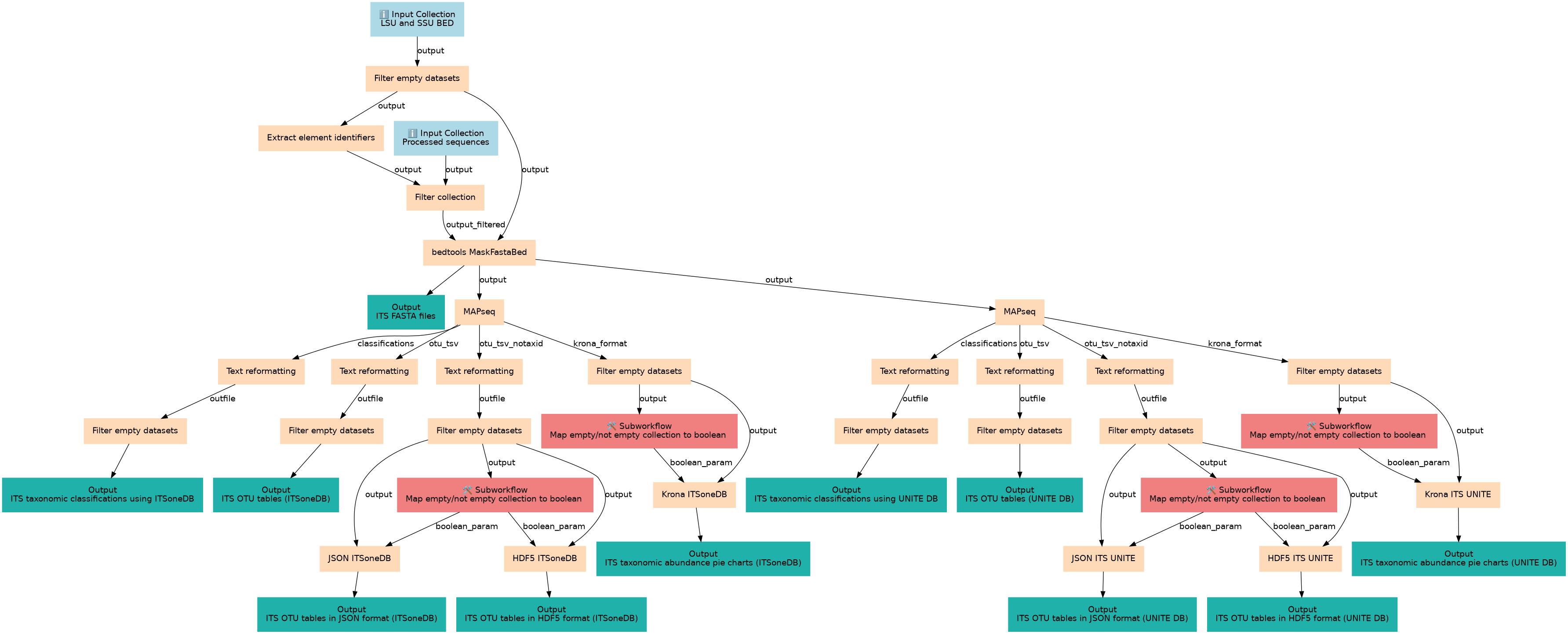
Inputs
| ID | Name | Description | Type |
|---|---|---|---|
| LSU and SSU BED | LSU and SSU BED | A BED file containing the LSU and SSU coordinates. |
|
| Processed sequences | Processed sequences | Processed sequences. |
|
Steps
| ID | Name | Description |
|---|---|---|
| 2 | Filter empty datasets | __FILTER_EMPTY_DATASETS__ |
| 3 | Extract element identifiers | toolshed.g2.bx.psu.edu/repos/iuc/collection_element_identifiers/collection_element_identifiers/0.0.2 |
| 4 | Filter collection | __FILTER_FROM_FILE__ |
| 5 | bedtools MaskFastaBed | toolshed.g2.bx.psu.edu/repos/iuc/bedtools/bedtools_maskfastabed/2.31.1 |
| 6 | MAPseq | toolshed.g2.bx.psu.edu/repos/iuc/mapseq/mapseq/2.1.1+galaxy0 |
| 7 | MAPseq | toolshed.g2.bx.psu.edu/repos/iuc/mapseq/mapseq/2.1.1+galaxy0 |
| 8 | Text reformatting | toolshed.g2.bx.psu.edu/repos/bgruening/text_processing/tp_awk_tool/9.5+galaxy0 |
| 9 | Text reformatting | toolshed.g2.bx.psu.edu/repos/bgruening/text_processing/tp_awk_tool/9.5+galaxy0 |
| 10 | Text reformatting | toolshed.g2.bx.psu.edu/repos/bgruening/text_processing/tp_awk_tool/9.5+galaxy0 |
| 11 | Filter empty datasets | __FILTER_EMPTY_DATASETS__ |
| 12 | Text reformatting | toolshed.g2.bx.psu.edu/repos/bgruening/text_processing/tp_awk_tool/9.5+galaxy0 |
| 13 | Text reformatting | toolshed.g2.bx.psu.edu/repos/bgruening/text_processing/tp_awk_tool/9.5+galaxy0 |
| 14 | Text reformatting | toolshed.g2.bx.psu.edu/repos/bgruening/text_processing/tp_awk_tool/9.5+galaxy0 |
| 15 | Filter empty datasets | __FILTER_EMPTY_DATASETS__ |
| 16 | Filter empty datasets | __FILTER_EMPTY_DATASETS__ |
| 17 | Filter empty datasets | __FILTER_EMPTY_DATASETS__ |
| 18 | Filter empty datasets | __FILTER_EMPTY_DATASETS__ |
| 19 | Map empty/not empty collection to boolean | n/a |
| 20 | Filter empty datasets | __FILTER_EMPTY_DATASETS__ |
| 21 | Filter empty datasets | __FILTER_EMPTY_DATASETS__ |
| 22 | Filter empty datasets | __FILTER_EMPTY_DATASETS__ |
| 23 | Map empty/not empty collection to boolean | n/a |
| 24 | Map empty/not empty collection to boolean | n/a |
| 25 | Krona ITSoneDB | toolshed.g2.bx.psu.edu/repos/crs4/taxonomy_krona_chart/taxonomy_krona_chart/2.7.1+galaxy0 |
| 26 | Map empty/not empty collection to boolean | n/a |
| 27 | Krona ITS UNITE | toolshed.g2.bx.psu.edu/repos/crs4/taxonomy_krona_chart/taxonomy_krona_chart/2.7.1+galaxy0 |
| 28 | HDF5 ITSoneDB | toolshed.g2.bx.psu.edu/repos/iuc/biom_convert/biom_convert/2.1.15+galaxy1 |
| 29 | JSON ITSoneDB | toolshed.g2.bx.psu.edu/repos/iuc/biom_convert/biom_convert/2.1.15+galaxy1 |
| 30 | HDF5 ITS UNITE | toolshed.g2.bx.psu.edu/repos/iuc/biom_convert/biom_convert/2.1.15+galaxy1 |
| 31 | JSON ITS UNITE | toolshed.g2.bx.psu.edu/repos/iuc/biom_convert/biom_convert/2.1.15+galaxy1 |
Outputs
| ID | Name | Description | Type |
|---|---|---|---|
| ITS FASTA files | ITS FASTA files | n/a |
|
| ITS taxonomic classifications using ITSoneDB | ITS taxonomic classifications using ITSoneDB | n/a |
|
| ITS OTU tables (ITSoneDB) | ITS OTU tables (ITSoneDB) | n/a |
|
| ITS taxonomic classifications using UNITE DB | ITS taxonomic classifications using UNITE DB | n/a |
|
| ITS OTU tables (UNITE DB) | ITS OTU tables (UNITE DB) | n/a |
|
| ITS taxonomic abundance pie charts (ITSoneDB) | ITS taxonomic abundance pie charts (ITSoneDB) | n/a |
|
| ITS taxonomic abundance pie charts (UNITE DB) | ITS taxonomic abundance pie charts (UNITE DB) | n/a |
|
| ITS OTU tables in HDF5 format (ITSoneDB) | ITS OTU tables in HDF5 format (ITSoneDB) | n/a |
|
| ITS OTU tables in JSON format (ITSoneDB) | ITS OTU tables in JSON format (ITSoneDB) | n/a |
|
| ITS OTU tables in HDF5 format (UNITE DB) | ITS OTU tables in HDF5 format (UNITE DB) | n/a |
|
| ITS OTU tables in JSON format (UNITE DB) | ITS OTU tables in JSON format (UNITE DB) | n/a |
|
Version History
Creators and SubmitterCreators
Not specifiedSubmitter
Discussion Channel
License
Activity
Views: 1738 Downloads: 251 Runs: 0
Created: 11th Aug 2025 at 14:16
AttributionsNone
Visit source
Run on Galaxy
master