Workflow Type: Galaxy
The workflow serves as a short introduction to Galaxy for users from the Humanities who mostly work with texts.
Associated Tutorial
This workflows is part of the tutorial Introduction to Digital Humanities in Galaxy, available in the GTN
Features
- Includes Galaxy Workflow Tests
- Includes a Galaxy Workflow Report
Thanks to...
Workflow Author(s): Daniela Schneider
Tutorial Author(s): Daniela Schneider, Rand Zoabi
Tutorial Contributor(s): Björn Grüning, Rand Zoabi, Daniela Schneider, Saskia Hiltemann
Funder(s): German Competence Center Cloud Technologies for Data Management and Processing (de.KCD)
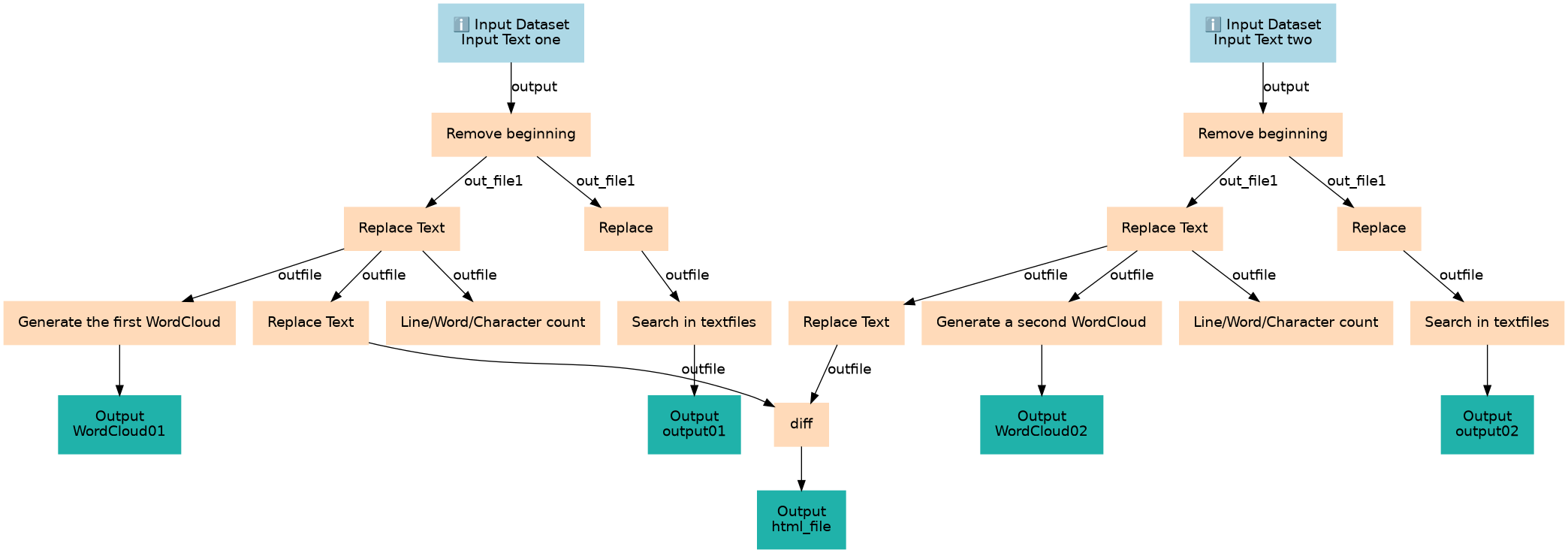
Inputs
| ID | Name | Description | Type |
|---|---|---|---|
| Input Text one | Input Text one | Upload a text as a .txt file that you want to compare to another text. |
|
| Input Text two | Input Text two | Upload a second text as a .txt file that you want to compare to the first text. |
|
Steps
| ID | Name | Description |
|---|---|---|
| 2 | Remove beginning | Remove beginning1 |
| 3 | Remove beginning | Remove beginning1 |
| 4 | Replace Text | toolshed.g2.bx.psu.edu/repos/bgruening/text_processing/tp_replace_in_line/9.5+galaxy2 |
| 5 | Replace | toolshed.g2.bx.psu.edu/repos/bgruening/text_processing/tp_find_and_replace/9.5+galaxy2 |
| 6 | Replace Text | toolshed.g2.bx.psu.edu/repos/bgruening/text_processing/tp_replace_in_line/9.5+galaxy2 |
| 7 | Replace | toolshed.g2.bx.psu.edu/repos/bgruening/text_processing/tp_find_and_replace/9.5+galaxy2 |
| 8 | Line/Word/Character count | wc_gnu |
| 9 | Generate the first WordCloud | toolshed.g2.bx.psu.edu/repos/bgruening/wordcloud/wordcloud/1.9.4+galaxy4 |
| 10 | Replace Text | toolshed.g2.bx.psu.edu/repos/bgruening/text_processing/tp_replace_in_line/9.5+galaxy2 |
| 11 | Search in textfiles | toolshed.g2.bx.psu.edu/repos/bgruening/text_processing/tp_grep_tool/9.5+galaxy2 |
| 12 | Line/Word/Character count | wc_gnu |
| 13 | Generate a second WordCloud | toolshed.g2.bx.psu.edu/repos/bgruening/wordcloud/wordcloud/1.9.4+galaxy4 |
| 14 | Replace Text | toolshed.g2.bx.psu.edu/repos/bgruening/text_processing/tp_replace_in_line/9.5+galaxy2 |
| 15 | Search in textfiles | toolshed.g2.bx.psu.edu/repos/bgruening/text_processing/tp_grep_tool/9.5+galaxy2 |
| 16 | diff | toolshed.g2.bx.psu.edu/repos/bgruening/diff/diff/3.10+galaxy1 |
Outputs
| ID | Name | Description | Type |
|---|---|---|---|
| WordCloud01 | WordCloud01 | n/a |
|
| output01 | output01 | n/a |
|
| WordCloud02 | WordCloud02 | n/a |
|
| output02 | output02 | n/a |
|
| html_file | html_file | n/a |
|
Version History
Creators and SubmitterCreators
Not specifiedSubmitter
Discussion Channel
Activity
Views: 1634 Downloads: 280 Runs: 4
Created: 15th Sep 2025 at 14:12
Last updated: 1st Dec 2025 at 13:15
AttributionsNone
Visit source
Run on Galaxy
master
1.0