Workflow Type: Galaxy
To perform Qualification, Nitrate Calibration, Validation of One Argo float or One Glider by using Neural Network and Climatology. Copy past before running and change calibration parametrization if necessary
Associated Tutorial
This workflows is part of the tutorial Nitrate DMQC for autonomous platforms such as Argo floats, available in the GTN
Features
- Includes a Galaxy Workflow Report
- Uses Galaxy Workflow Comments
Thanks to...
Workflow Author(s): Virginie Racapé
Tutorial Author(s): Marie Josse, Virginie Racape
Tutorial Contributor(s): Marie Josse, Björn Grüning
Grants(s): Fair-Ease, EuroScienceGateway
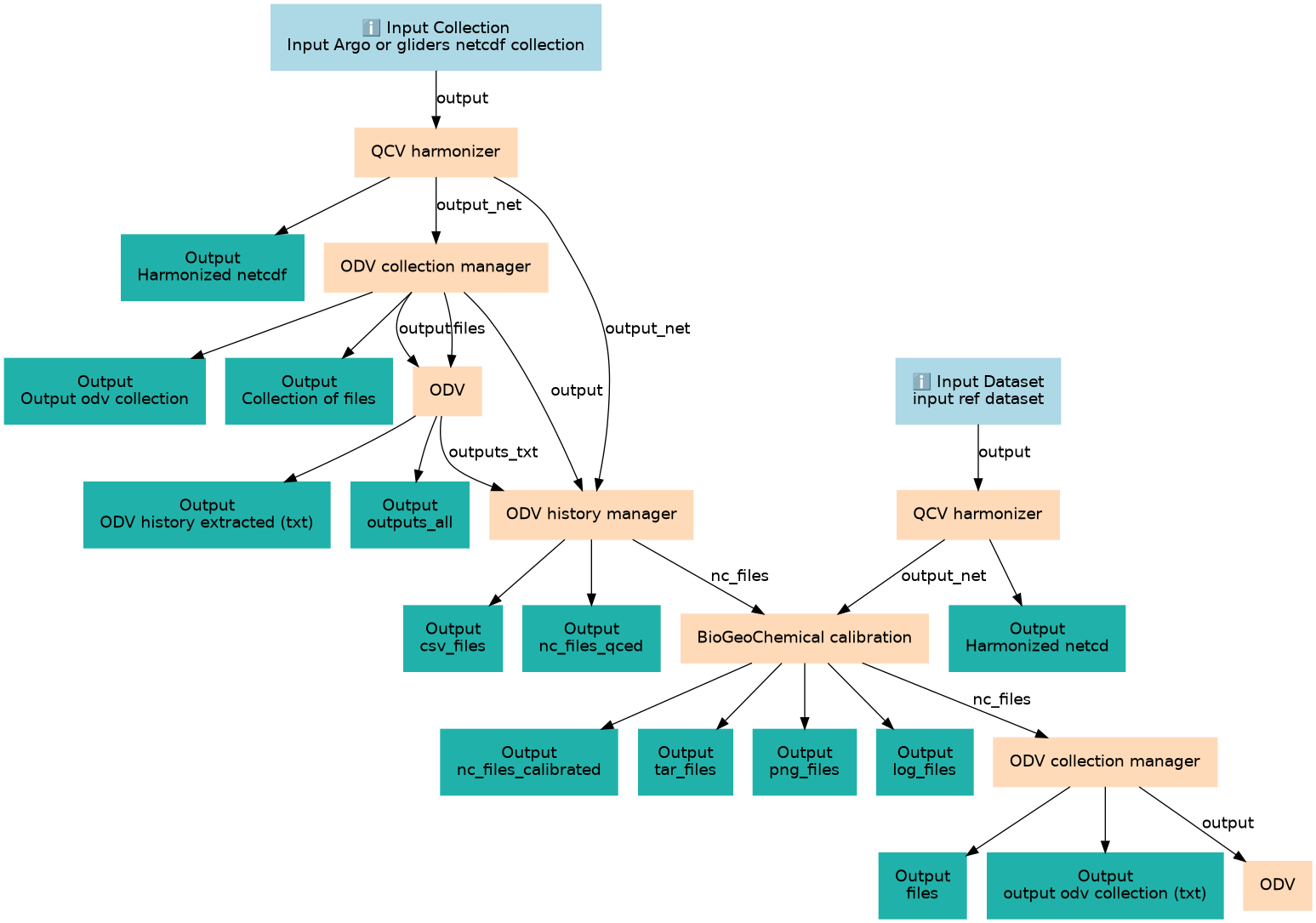
Inputs
| ID | Name | Description | Type |
|---|---|---|---|
| Input Argo or gliders netcdf collection | #main/Input Argo or gliders netcdf collection | n/a |
|
| input ref dataset | #main/input ref dataset | n/a |
|
Steps
| ID | Name | Description |
|---|---|---|
| 2 | QCV harmonizer | toolshed.g2.bx.psu.edu/repos/ecology/harmonize_insitu_to_netcdf/harmonize_insitu_to_netcdf/3.0+galaxy1 |
| 3 | QCV harmonizer | toolshed.g2.bx.psu.edu/repos/ecology/harmonize_insitu_to_netcdf/harmonize_insitu_to_netcdf/3.0+galaxy1 |
| 4 | ODV collection manager | toolshed.g2.bx.psu.edu/repos/ecology/tool_odv/tool_odv/1.3+galaxy2 |
| 5 | ODV | interactive_tool_odv |
| 6 | ODV history manager | toolshed.g2.bx.psu.edu/repos/ecology/tool_odv_history/tool_odv_history/1.2+galaxy2 |
| 7 | BioGeoChemical calibration | toolshed.g2.bx.psu.edu/repos/ecology/tool_biogeochemical_calibration/tool_biogeochemical_calibration/2.1+galaxy2 |
| 8 | ODV collection manager | toolshed.g2.bx.psu.edu/repos/ecology/tool_odv/tool_odv/1.3+galaxy2 |
| 9 | ODV | interactive_tool_odv |
Outputs
| ID | Name | Description | Type |
|---|---|---|---|
| Collection of files | #main/Collection of files | n/a |
|
| Harmonized netcd | #main/Harmonized netcd | n/a |
|
| Harmonized netcdf | #main/Harmonized netcdf | n/a |
|
| ODV history extracted (txt) | #main/ODV history extracted (txt) | n/a |
|
| Output odv collection | #main/Output odv collection | n/a |
|
| csv_files | #main/csv_files | n/a |
|
| files | #main/files | n/a |
|
| log_files | #main/log_files | n/a |
|
| nc_files_calibrated | #main/nc_files_calibrated | n/a |
|
| nc_files_qced | #main/nc_files_qced | n/a |
|
| output odv collection (txt) | #main/output odv collection (txt) | n/a |
|
| outputs_all | #main/outputs_all | n/a |
|
| png_files | #main/png_files | n/a |
|
| tar_files | #main/tar_files | n/a |
|
Version History
Creators and SubmitterCreators
Not specifiedSubmitter
Discussion Channel
Activity
Views: 1403 Downloads: 209 Runs: 0
Created: 22nd Sep 2025 at 14:16
AttributionsNone
Visit source
Run on Galaxy
master