Workflow Type: Galaxy
Workflow for the Galaxy Training Network tutorial "Hybrid genome assembly - Nanopore and Illumina"
Associated Tutorial
This workflows is part of the tutorial Hybrid genome assembly - Nanopore and Illumina, available in the GTN
Features
- Includes Galaxy Workflow Tests
- Includes a Galaxy Workflow Report
- Uses Galaxy Workflow Comments
Thanks to...
Workflow Author(s): Tristan Reynolds
Tutorial Author(s): Grace Hall, Tristan Reynolds
Funder(s): The University of Melbourne, Melbourne Bioinformatics, Australian BioCommons
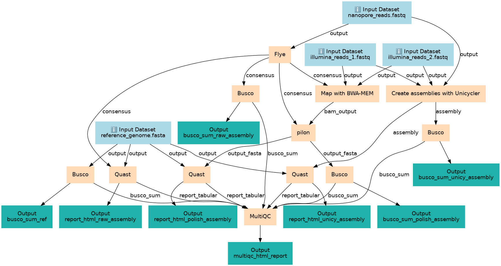
Inputs
| ID | Name | Description | Type |
|---|---|---|---|
| illumina_reads_1.fastq | illumina_reads_1.fastq | n/a |
|
| illumina_reads_2.fastq | illumina_reads_2.fastq | n/a |
|
| nanopore_reads.fastq | nanopore_reads.fastq | n/a |
|
| reference_genome.fasta | reference_genome.fasta | n/a |
|
Steps
| ID | Name | Description |
|---|---|---|
| 4 | Busco | toolshed.g2.bx.psu.edu/repos/iuc/busco/busco/5.8.0+galaxy1 |
| 5 | Flye | toolshed.g2.bx.psu.edu/repos/bgruening/flye/flye/2.9.6+galaxy0 |
| 6 | Create assemblies with Unicycler | toolshed.g2.bx.psu.edu/repos/iuc/unicycler/unicycler/0.5.1+galaxy0 |
| 7 | Quast | toolshed.g2.bx.psu.edu/repos/iuc/quast/quast/5.3.0+galaxy0 |
| 8 | Busco | toolshed.g2.bx.psu.edu/repos/iuc/busco/busco/5.8.0+galaxy1 |
| 9 | Map with BWA-MEM | toolshed.g2.bx.psu.edu/repos/devteam/bwa/bwa_mem/0.7.19 |
| 10 | Quast | toolshed.g2.bx.psu.edu/repos/iuc/quast/quast/5.3.0+galaxy0 |
| 11 | Busco | toolshed.g2.bx.psu.edu/repos/iuc/busco/busco/5.8.0+galaxy1 |
| 12 | pilon | toolshed.g2.bx.psu.edu/repos/iuc/pilon/pilon/1.20.1 |
| 13 | Quast | toolshed.g2.bx.psu.edu/repos/iuc/quast/quast/5.3.0+galaxy0 |
| 14 | Busco | toolshed.g2.bx.psu.edu/repos/iuc/busco/busco/5.8.0+galaxy1 |
| 15 | MultiQC | toolshed.g2.bx.psu.edu/repos/iuc/multiqc/multiqc/1.27+galaxy4 |
Outputs
| ID | Name | Description | Type |
|---|---|---|---|
| busco_sum_ref | busco_sum_ref | n/a |
|
| report_html_raw_assembly | report_html_raw_assembly | n/a |
|
| busco_sum_raw_assembly | busco_sum_raw_assembly | n/a |
|
| report_html_unicy_assembly | report_html_unicy_assembly | n/a |
|
| busco_sum_unicy_assembly | busco_sum_unicy_assembly | n/a |
|
| report_html_polish_assembly | report_html_polish_assembly | n/a |
|
| busco_sum_polish_assembly | busco_sum_polish_assembly | n/a |
|
| multiqc_html_report | multiqc_html_report | n/a |
|
Version History
Creators and SubmitterCreators
Not specifiedSubmitter
Discussion Channel
Activity
Views: 1221 Downloads: 132 Runs: 2
Created: 3rd Nov 2025 at 13:13
AttributionsNone
Visit source
Run on Galaxy
master