Workflow Type: Galaxy
Associated Tutorial
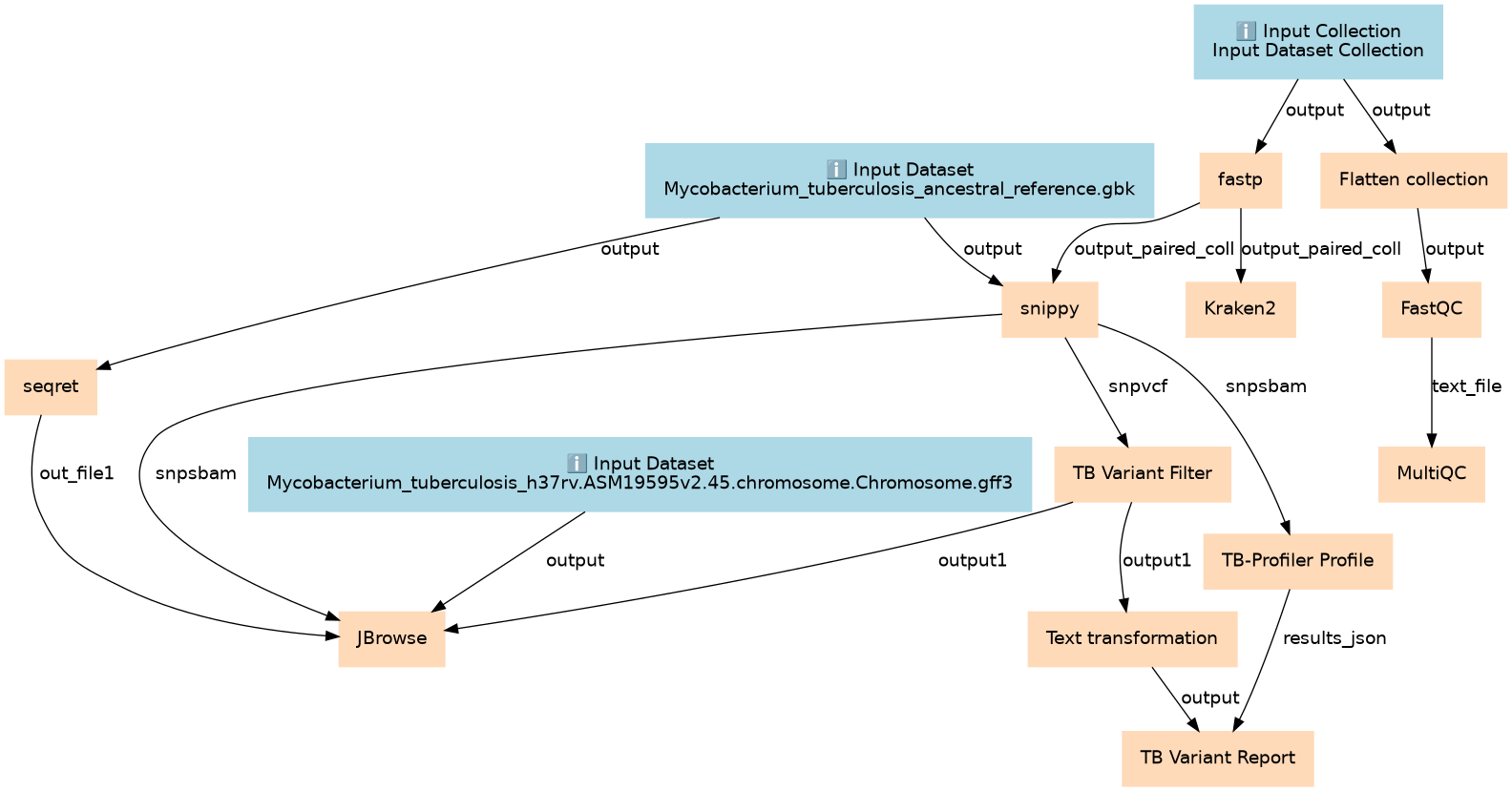
This workflows is part of the tutorial M. tuberculosis Variant Analysis, available in the GTN
Features
- Includes Galaxy Workflow Tests
- Includes a Galaxy Workflow Report
Thanks to...
Workflow Author(s): Tristan Reynolds
Tutorial Author(s): Peter van Heusden, Simon Gladman, Thoba Lose
Tutorial Contributor(s): Tristan Reynolds, Helena Rasche, Linelle Abueg, Wolfgang Maier, Saskia Hiltemann, Cristóbal Gallardo, Björn Grüning, Bérénice Batut, Peter van Heusden, Anthony Bretaudeau, Mélanie Petera
Funder(s): The University of Melbourne, Melbourne Bioinformatics, Australian BioCommons
Inputs
| ID | Name | Description | Type |
|---|---|---|---|
| Input Dataset Collection | Input Dataset Collection | n/a |
|
| Mycobacterium_tuberculosis_ancestral_reference.gbk | Mycobacterium_tuberculosis_ancestral_reference.gbk | n/a |
|
| Mycobacterium_tuberculosis_h37rv.ASM19595v2.45.chromosome.Chromosome.gff3 | Mycobacterium_tuberculosis_h37rv.ASM19595v2.45.chromosome.Chromosome.gff3 | n/a |
|
Steps
| ID | Name | Description |
|---|---|---|
| 3 | seqret | toolshed.g2.bx.psu.edu/repos/devteam/emboss_5/EMBOSS: seqret84/5.0.0 |
| 4 | fastp | toolshed.g2.bx.psu.edu/repos/iuc/fastp/fastp/1.0.1+galaxy3 |
| 5 | Flatten collection | __FLATTEN__ |
| 6 | snippy | toolshed.g2.bx.psu.edu/repos/iuc/snippy/snippy/4.6.0+galaxy0 |
| 7 | Kraken2 | toolshed.g2.bx.psu.edu/repos/iuc/kraken2/kraken2/2.17.1+galaxy0 |
| 8 | FastQC | toolshed.g2.bx.psu.edu/repos/devteam/fastqc/fastqc/0.74+galaxy1 |
| 9 | TB Variant Filter | toolshed.g2.bx.psu.edu/repos/iuc/tb_variant_filter/tb_variant_filter/0.4.0+galaxy0 |
| 10 | TB-Profiler Profile | toolshed.g2.bx.psu.edu/repos/iuc/tbprofiler/tb_profiler_profile/6.6.4+galaxy0 |
| 11 | MultiQC | toolshed.g2.bx.psu.edu/repos/iuc/multiqc/multiqc/1.27+galaxy4 |
| 12 | JBrowse | toolshed.g2.bx.psu.edu/repos/iuc/jbrowse/jbrowse/1.16.11+galaxy1 |
| 13 | Text transformation | toolshed.g2.bx.psu.edu/repos/bgruening/text_processing/tp_sed_tool/9.5+galaxy2 |
| 14 | TB Variant Report | toolshed.g2.bx.psu.edu/repos/iuc/tbvcfreport/tbvcfreport/1.0.1+galaxy0 |
Version History
Creators and SubmitterCreators
Not specifiedSubmitter
Discussion Channel
Activity
Views: 681 Downloads: 101 Runs: 0
Created: 12th Jan 2026 at 13:17
Tags
AttributionsNone
Visit source
Run on Galaxy
master