Workflow Type: Galaxy
Building an amplicon sequence variant (ASV) table from 16S data using DADA2
Associated Tutorial
This workflows is part of the tutorial Building an amplicon sequence variant (ASV) table from 16S data using DADA2, available in the GTN
Features
- Includes Galaxy Workflow Tests
Thanks to...
Workflow Author(s): , Bérénice Batut
Tutorial Author(s): Bérénice Batut
Tutorial Contributor(s): Matthias Bernt, Clea Siguret, Saskia Hiltemann, Deepti Varshney, Bérénice Batut, Helena Rasche, Linelle Abueg, Paul Zierep, Santino Faack
Inputs
| ID | Name | Description | Type |
|---|---|---|---|
| Raw reads | Raw reads | raw_reads |
|
| header | header | header |
|
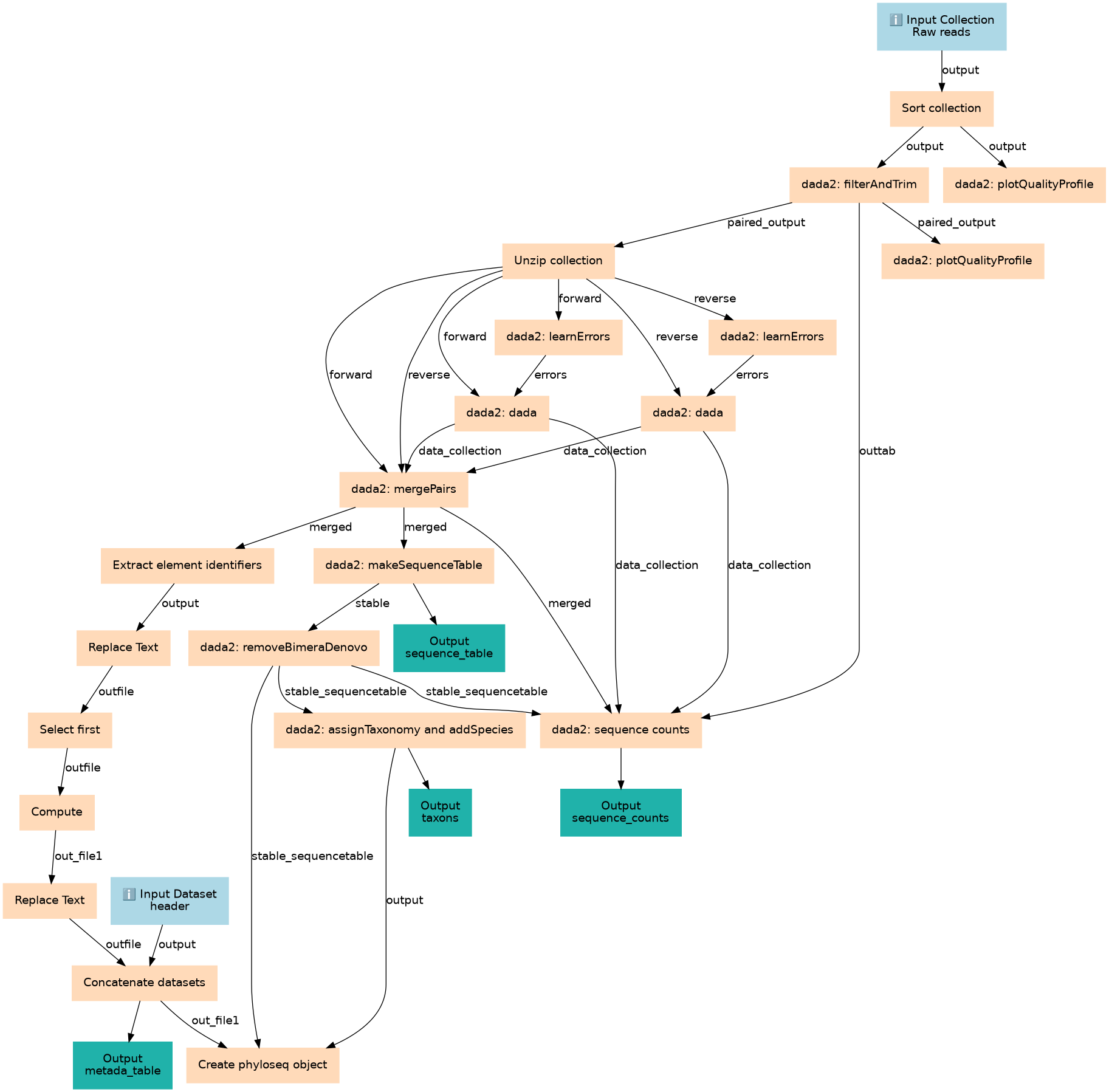
Steps
| ID | Name | Description |
|---|---|---|
| 2 | Sort collection | __SORTLIST__ |
| 3 | dada2: filterAndTrim | toolshed.g2.bx.psu.edu/repos/iuc/dada2_filterandtrim/dada2_filterAndTrim/1.34.0+galaxy0 |
| 4 | dada2: plotQualityProfile | toolshed.g2.bx.psu.edu/repos/iuc/dada2_plotqualityprofile/dada2_plotQualityProfile/1.34.0+galaxy0 |
| 5 | Unzip collection | __UNZIP_COLLECTION__ |
| 6 | dada2: plotQualityProfile | toolshed.g2.bx.psu.edu/repos/iuc/dada2_plotqualityprofile/dada2_plotQualityProfile/1.34.0+galaxy0 |
| 7 | dada2: learnErrors | toolshed.g2.bx.psu.edu/repos/iuc/dada2_learnerrors/dada2_learnErrors/1.34.0+galaxy0 |
| 8 | dada2: learnErrors | toolshed.g2.bx.psu.edu/repos/iuc/dada2_learnerrors/dada2_learnErrors/1.34.0+galaxy0 |
| 9 | dada2: dada | toolshed.g2.bx.psu.edu/repos/iuc/dada2_dada/dada2_dada/1.34.0+galaxy0 |
| 10 | dada2: dada | toolshed.g2.bx.psu.edu/repos/iuc/dada2_dada/dada2_dada/1.34.0+galaxy0 |
| 11 | dada2: mergePairs | toolshed.g2.bx.psu.edu/repos/iuc/dada2_mergepairs/dada2_mergePairs/1.34.0+galaxy0 |
| 12 | Extract element identifiers | toolshed.g2.bx.psu.edu/repos/iuc/collection_element_identifiers/collection_element_identifiers/0.0.2 |
| 13 | dada2: makeSequenceTable | toolshed.g2.bx.psu.edu/repos/iuc/dada2_makesequencetable/dada2_makeSequenceTable/1.34.0+galaxy0 |
| 14 | Replace Text | toolshed.g2.bx.psu.edu/repos/bgruening/text_processing/tp_replace_in_line/9.5+galaxy2 |
| 15 | dada2: removeBimeraDenovo | toolshed.g2.bx.psu.edu/repos/iuc/dada2_removebimeradenovo/dada2_removeBimeraDenovo/1.34.0+galaxy0 |
| 16 | Select first | toolshed.g2.bx.psu.edu/repos/bgruening/text_processing/tp_head_tool/9.5+galaxy2 |
| 17 | dada2: sequence counts | toolshed.g2.bx.psu.edu/repos/iuc/dada2_seqcounts/dada2_seqCounts/1.34.0+galaxy0 |
| 18 | dada2: assignTaxonomy and addSpecies | toolshed.g2.bx.psu.edu/repos/iuc/dada2_assigntaxonomyaddspecies/dada2_assignTaxonomyAddspecies/1.34.0+galaxy0 |
| 19 | Compute | toolshed.g2.bx.psu.edu/repos/devteam/column_maker/Add_a_column1/2.1 |
| 20 | Replace Text | toolshed.g2.bx.psu.edu/repos/bgruening/text_processing/tp_replace_in_column/9.3+galaxy1 |
| 21 | Concatenate datasets | cat1 |
| 22 | Create phyloseq object | toolshed.g2.bx.psu.edu/repos/iuc/phyloseq_from_dada2/phyloseq_from_dada2/1.50.0+galaxy3 |
Outputs
| ID | Name | Description | Type |
|---|---|---|---|
| sequence_table | sequence_table | n/a |
|
| sequence_counts | sequence_counts | n/a |
|
| taxons | taxons | n/a |
|
| metada_table | metada_table | n/a |
|
Version History
Creators and SubmitterCreators
Not specifiedSubmitter
Discussion Channel
License
Activity
Views: 3068 Downloads: 502 Runs: 1
Created: 2nd Jun 2025 at 10:51
Last updated: 7th Jul 2025 at 14:14
Tags
AttributionsNone
Visit source
Run on Galaxy
master
2.0