Identification of AMR genes in an assembled bacterial genome
Associated Tutorial
This workflows is part of the tutorial Identification of AMR genes in an assembled bacterial genome, available in the GTN
Features
- Includes Galaxy Workflow Tests
- Includes a Galaxy Workflow Report
Thanks to...
Workflow Author(s): Bazante Sanders, Bérénice Batut, Tristan Reynolds
Tutorial Author(s): Bazante Sanders, Bérénice Batut
Tutorial Contributor(s): Helena Rasche, Bazante Sanders, Saskia Hiltemann, Miaomiao Zhou, Tristan Reynolds, Deepti Varshney, pimarin, Bérénice Batut, Anthony Bretaudeau, Björn Grüning
Funder(s): Avans Hogeschool, ABRomics, ELIXIR Europe, The University of Melbourne, Melbourne Bioinformatics, Australian BioCommons
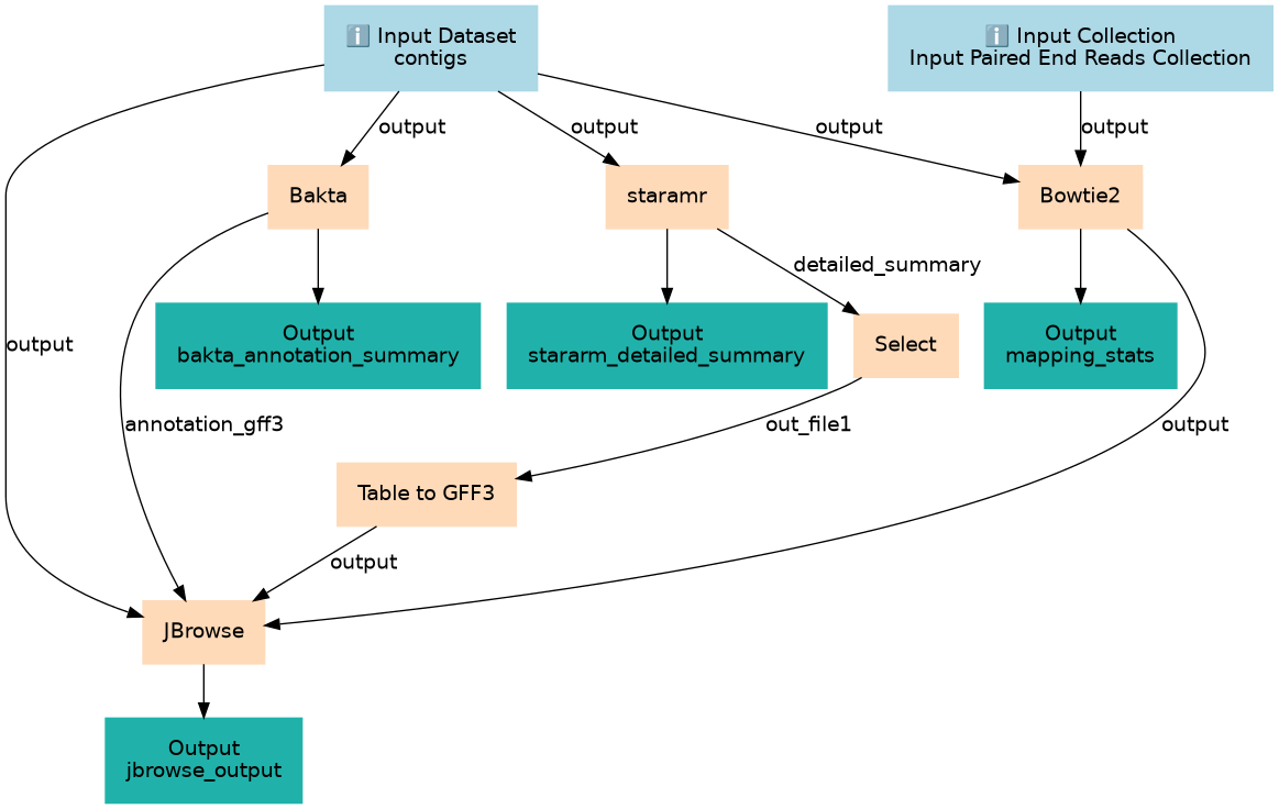
Inputs
| ID | Name | Description | Type |
|---|---|---|---|
| Input Paired End Reads Collection | Input Paired End Reads Collection | n/a |
|
| contigs | contigs | n/a |
|
Steps
| ID | Name | Description |
|---|---|---|
| 2 | staramr | toolshed.g2.bx.psu.edu/repos/nml/staramr/staramr_search/0.10.0+galaxy1 |
| 3 | Bakta | toolshed.g2.bx.psu.edu/repos/iuc/bakta/bakta/1.8.2+galaxy0 |
| 4 | Bowtie2 | toolshed.g2.bx.psu.edu/repos/devteam/bowtie2/bowtie2/2.5.4+galaxy0 |
| 5 | Select | Grep1 |
| 6 | Table to GFF3 | toolshed.g2.bx.psu.edu/repos/iuc/tbl2gff3/tbl2gff3/1.2 |
| 7 | JBrowse | toolshed.g2.bx.psu.edu/repos/iuc/jbrowse/jbrowse/1.16.11+galaxy1 |
Outputs
| ID | Name | Description | Type |
|---|---|---|---|
| stararm_detailed_summary | stararm_detailed_summary | n/a |
|
| bakta_annotation_summary | bakta_annotation_summary | n/a |
|
| mapping_stats | mapping_stats | n/a |
|
| jbrowse_output | jbrowse_output | n/a |
|
Version History
Creators and SubmitterCreators
Not specifiedSubmitter
Views: 2326 Downloads: 360 Runs: 1
Created: 2nd Jun 2025 at 10:55
Last updated: 22nd Dec 2025 at 13:13
AttributionsNone
Visit source
Run on Galaxy
master
1.0