Reference-based RNA-Seq data analysis
Associated Tutorial
This workflows is part of the tutorial Reference-based RNA-Seq data analysis, available in the GTN
Features
- Includes Galaxy Workflow Tests
- Includes a Galaxy Workflow Report
- Uses subworkflows
Thanks to...
Workflow Author(s): Bérénice Batut, Mallory Freeberg, Mo Heydarian, Anika Erxleben, Pavankumar Videm, Clemens Blank, Maria Doyle, Nicola Soranzo, Peter van Heusden, Lucille Delisle
Tutorial Author(s): Bérénice Batut, Mallory Freeberg, Mo Heydarian, Anika Erxleben, Pavankumar Videm, Clemens Blank, Maria Doyle, Nicola Soranzo, Peter van Heusden, Lucille Delisle
Tutorial Contributor(s): Helena Rasche, Clea Siguret, Wolfgang Maier, Pavankumar Videm, Bérénice Batut, Lucille Delisle, Björn Grüning, Nicola Soranzo, Hans-Rudolf Hotz, Cristóbal Gallardo, Saskia Hiltemann, Graeme Tyson, Maria Doyle, Amirhossein Naghsh Nilchi, Mehmet Tekman, Anika Erxleben, Simon Bray, Clemens Blank, Ekaterina Polkh, William Durand, Marius van den Beek, Niall Beard, Martin Čech, Armin Dadras, Florian Heyl
Funder(s): de.NBI
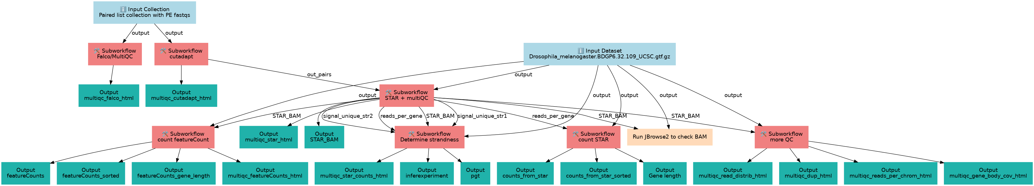
Inputs
| ID | Name | Description | Type |
|---|---|---|---|
| Drosophila_melanogaster.BDGP6.32.109_UCSC.gtf.gz | Drosophila_melanogaster.BDGP6.32.109_UCSC.gtf.gz | gtf with genes |
|
| Paired list collection with PE fastqs | Paired list collection with PE fastqs | input fastqs |
|
Steps
| ID | Name | Description |
|---|---|---|
| 2 | Falco/MultiQC | n/a |
| 3 | cutadapt | n/a |
| 4 | STAR + multiQC | n/a |
| 5 | Run JBrowse2 to check BAM | toolshed.g2.bx.psu.edu/repos/fubar/jbrowse2/jbrowse2/3.6.5+galaxy1 |
| 6 | Determine strandness | n/a |
| 7 | more QC | n/a |
| 8 | count STAR | n/a |
| 9 | count featureCount | n/a |
Outputs
| ID | Name | Description | Type |
|---|---|---|---|
| multiqc_falco_html | multiqc_falco_html | n/a |
|
| multiqc_cutadapt_html | multiqc_cutadapt_html | n/a |
|
| multiqc_star_html | multiqc_star_html | n/a |
|
| STAR_BAM | STAR_BAM | n/a |
|
| inferexperiment | inferexperiment | n/a |
|
| pgt | pgt | n/a |
|
| multiqc_star_counts_html | multiqc_star_counts_html | n/a |
|
| multiqc_dup_html | multiqc_dup_html | n/a |
|
| multiqc_reads_per_chrom_html | multiqc_reads_per_chrom_html | n/a |
|
| multiqc_gene_body_cov_html | multiqc_gene_body_cov_html | n/a |
|
| multiqc_read_distrib_html | multiqc_read_distrib_html | n/a |
|
| counts_from_star_sorted | counts_from_star_sorted | n/a |
|
| Gene length | Gene length | n/a |
|
| counts_from_star | counts_from_star | n/a |
|
| featureCounts_sorted | featureCounts_sorted | n/a |
|
| featureCounts_gene_length | featureCounts_gene_length | n/a |
|
| multiqc_featureCounts_html | multiqc_featureCounts_html | n/a |
|
| featureCounts | featureCounts | n/a |
|
Version History
Creators and SubmitterCreators
Not specifiedSubmitter
Views: 2456 Downloads: 473 Runs: 0
Created: 2nd Jun 2025 at 11:05
Last updated: 15th Dec 2025 at 13:16
Tags
AttributionsNone
Visit source
Run on Galaxy
master
12.0