Workflow Type: Galaxy
Associated Tutorial
This workflows is part of the tutorial Visualization of RNA-Seq results with heatmap2, available in the GTN
Features
- Includes Galaxy Workflow Tests
- Includes a Galaxy Workflow Report
- Uses Galaxy Workflow Comments
Thanks to...
Workflow Author(s): Maria Doyle
Tutorial Author(s): Maria Doyle
Tutorial Contributor(s): Lucille Delisle, Björn Grüning, Nicola Soranzo, Helena Rasche, Saskia Hiltemann
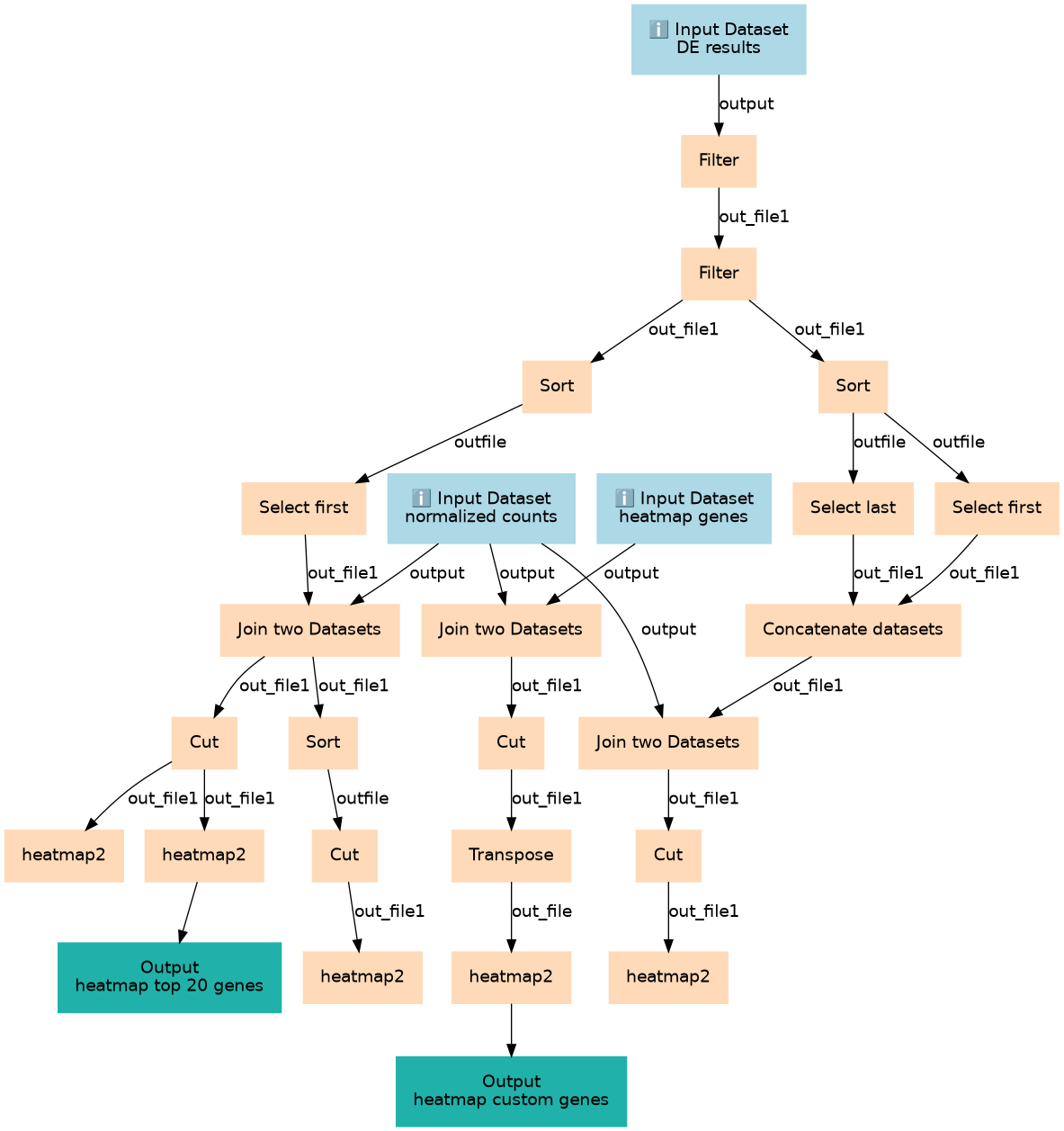
Inputs
| ID | Name | Description | Type |
|---|---|---|---|
| DE results | DE results | n/a |
|
| heatmap genes | heatmap genes | n/a |
|
| normalized counts | normalized counts | n/a |
|
Steps
| ID | Name | Description |
|---|---|---|
| 3 | Filter | Filter1 |
| 4 | Join two Datasets | join1 |
| 5 | Filter | Filter1 |
| 6 | Cut | Cut1 |
| 7 | Sort | toolshed.g2.bx.psu.edu/repos/bgruening/text_processing/tp_sort_header_tool/9.5+galaxy2 |
| 8 | Sort | toolshed.g2.bx.psu.edu/repos/bgruening/text_processing/tp_sort_header_tool/9.5+galaxy2 |
| 9 | Transpose | toolshed.g2.bx.psu.edu/repos/iuc/datamash_transpose/datamash_transpose/1.9+galaxy0 |
| 10 | Select first | Show beginning1 |
| 11 | Select first | Show beginning1 |
| 12 | Select last | Show tail1 |
| 13 | heatmap2 | toolshed.g2.bx.psu.edu/repos/iuc/ggplot2_heatmap2/ggplot2_heatmap2/3.2.0+galaxy1 |
| 14 | Join two Datasets | join1 |
| 15 | Concatenate datasets | cat1 |
| 16 | Sort | toolshed.g2.bx.psu.edu/repos/bgruening/text_processing/tp_sort_header_tool/9.5+galaxy2 |
| 17 | Cut | Cut1 |
| 18 | Join two Datasets | join1 |
| 19 | Cut | Cut1 |
| 20 | heatmap2 | toolshed.g2.bx.psu.edu/repos/iuc/ggplot2_heatmap2/ggplot2_heatmap2/3.2.0+galaxy1 |
| 21 | heatmap2 | toolshed.g2.bx.psu.edu/repos/iuc/ggplot2_heatmap2/ggplot2_heatmap2/3.2.0+galaxy1 |
| 22 | Cut | Cut1 |
| 23 | heatmap2 | toolshed.g2.bx.psu.edu/repos/iuc/ggplot2_heatmap2/ggplot2_heatmap2/3.2.0+galaxy1 |
| 24 | heatmap2 | toolshed.g2.bx.psu.edu/repos/iuc/ggplot2_heatmap2/ggplot2_heatmap2/3.2.0+galaxy1 |
Outputs
| ID | Name | Description | Type |
|---|---|---|---|
| heatmap custom genes | heatmap custom genes | n/a |
|
| heatmap top 20 genes | heatmap top 20 genes | n/a |
|
Version History
Creators and SubmitterCreators
Not specifiedSubmitter
Discussion Channel
Tool
License
Activity
Views: 2499 Downloads: 374 Runs: 2
Created: 2nd Jun 2025 at 11:06
Last updated: 1st Dec 2025 at 13:14
Tags
AttributionsNone
Visit source
Run on Galaxy
master
4.0